媒体播放器组件提供播放音视频媒体文件的能力,并且支持将播放的媒体文件的音画数据推流出去。
媒体播放器默认支持格式为:MP3、MP4、FLV、WAV、AAC、M3U8、FLAC。如需支持其它格式,请联系 ZEGO 技术支持。
支持 HTTP 和 HTTPS 协议。
请参考 下载示例源码 获取源码。
相关源码请查看 “/lib/topics/OtherFunctions/media_player” 目录下的文件。
在实现媒体播放器功能之前,请确保:
调用 ZegoExpressEngine 的成员方法 createMediaPlayer 接口以创建媒体播放器实例。一个媒体播放器实例只能播放一个音视频,引擎同一时间最多支持创建 4 个播放器实例,以达到同时播放多个媒体资源的效果。若当前已存在 4 个播放器实例,再次调用创建播放器接口将返回 null。
ZegoMediaPlayer? mediaPlayer = await ZegoExpressEngine.instance.createMediaPlayer();
if (mediaplayer != null) {
// createMediaPlayer create sucess
} else {
// createMediaPlayer create fail
}
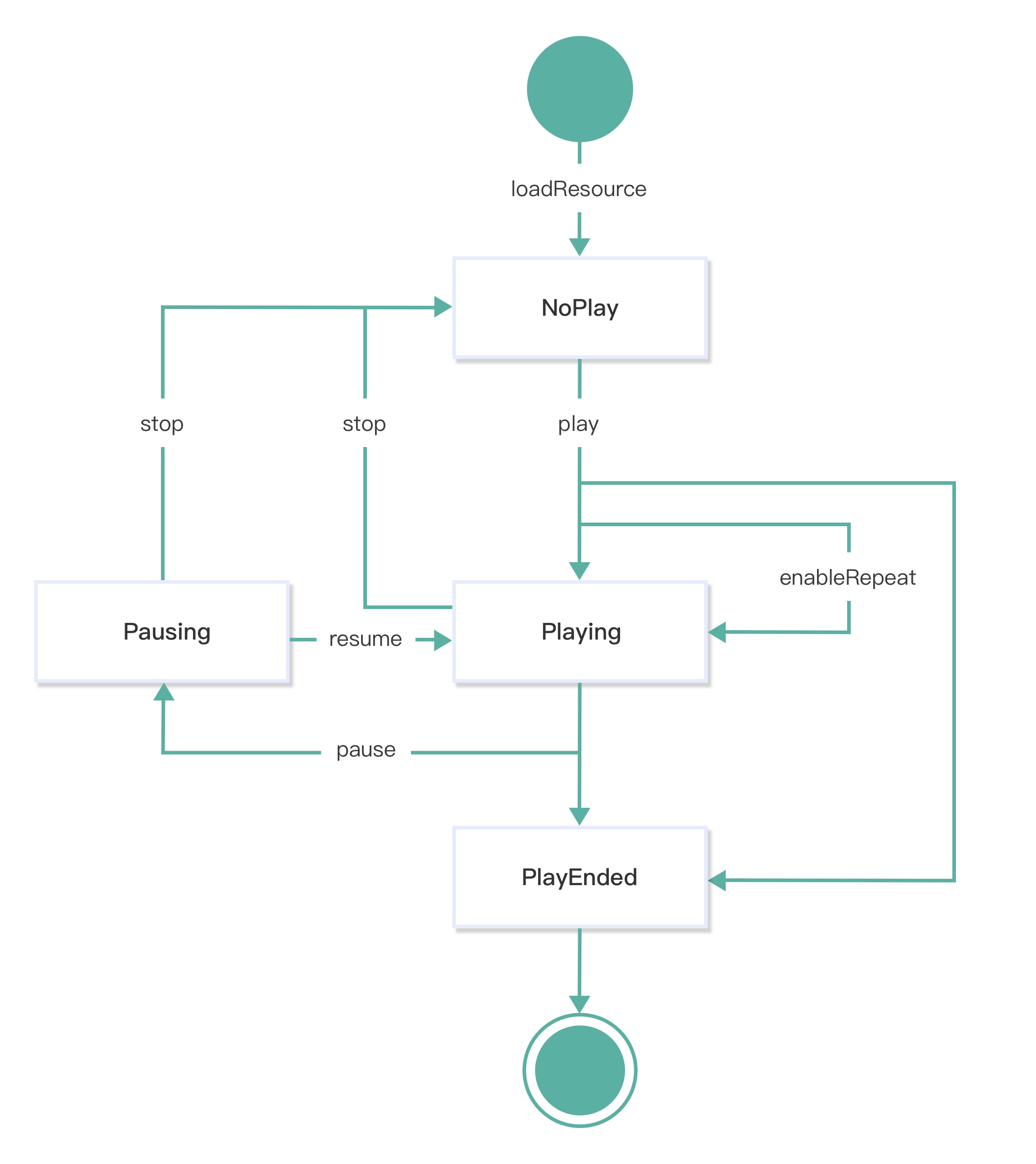
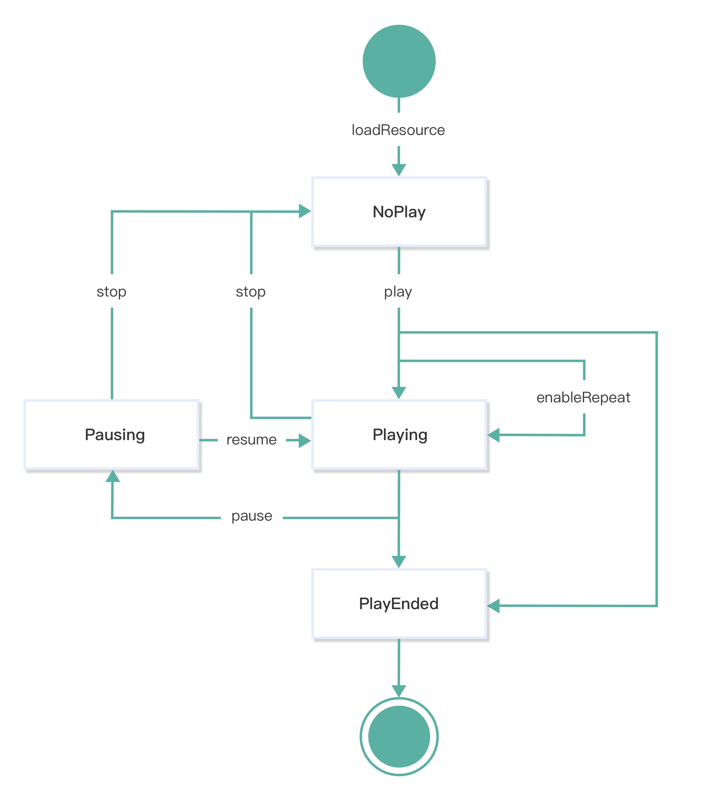
通过媒体播放器的 onMediaPlayerStateUpdate 、onMediaPlayerNetworkEvent 和 onMediaPlayerPlayingProgress 回调来接收“播放器播放状态改变”、“播放器网络状态更新”和“播放器播放进度改变”通知。
// 播放器播放状态回调
ZegoExpressEngine.onMediaPlayerStateUpdate = (ZegoMediaPlayer mediaPlayer, ZegoMediaPlayerState state, int errorCode) {
print("onMediaPlayerStateUpdate: state = $state, errorCode = $errorCode, mediaPlayer index = ${mediaPlayer.getIndex()}");
}
// 播放器网络状态回调
ZegoExpressEngine.onMediaPlayerNetworkEvent = (ZegoMediaPlayer mediaPlayer, ZegoMediaPlayerNetworkEvent networkEvent) {
print("onMediaPlayerNetworkEvent: networkEvent = $networkEvent, mediaPlayer index = ${mediaPlayer.getIndex()}");
}
// 播放器播放进度回调
ZegoExpressEngine.onMediaPlayerPlayingProgress = (ZegoMediaPlayer mediaPlayer, int millisecond) {
print("onMediaPlayerPlayingProgress: millisecond = $millisecond, mediaPlayer index = ${mediaPlayer.getIndex()}");
}
如果该媒体资源已经被 loadResource 或者正在播放,请先调用 stop 接口停止播放,然后再调用 loadResource 接口加载媒体资源,否则无法加载成功。
调用媒体播放器的 loadResource 指定要播放的媒体资源,可以是本地资源的绝对路径,也可以是网络资源的 URL,如 “http://your.domain.com/your-movie.mp4”。用户可通过函数的返回值获取加载文件的结果。
// 加载资源,可传本地资源的绝对路径或者网络资源的 URL
zegoMediaplayer.loadResource("sourcePath").then( (ZegoMediaPlayerLoadResourceResult result) {
if(errorcode == 0){
// loadResource success
} else {
// loadResource errorcode: errorcode
}
});
若用户需要加载二进制音频数据时,可调用媒体播放器的 loadResourceFromMediaData 指定要播放的二进制音频数据。用户可通过函数的返回值获取加载数据的结果。
//加载资源,传入需要加载的二进制音频数据及起始位置
zegoMediaplayer.loadResourceFromMediaData(data, position).then(ZegoMediaPlayerLoadResourceResult result) {
if(errorcode == 0){
// loadResourceFromMediaData success
} else {
// loadResourceFromMediaData errorcode: errorcode
}
});
)
在调用 loadResource 加载文件成功后,可调用 start、pause、resume、stop 来启停播放。一旦播放器的内部状态改变,onMediaplayerStateUpdate 回调将会被触发。
用户也可通过调用 getCurrentState 随时获取播放器的当前状态.
如果 enableRepeat 设置为 “true”,则播放器会在播放完文件后自动重播。
// 设置是否重复播放
mediaplayer.enableRepeat(true);
// 开始播放,播放之前需要先调用接口加载媒体文件
mediaplayer.start();
// 暂停
mediaplayer.pause();
// 恢复
mediaplayer.resume();
// 停止
mediaplayer.stop();
播放文件的进度会通过 onMediaPlayerPlayingProgress 方法回调,默认触发回调的间隔是 1000 ms,可通过 setProgressInterval 更改此间隔。
在 Web 中,暂不支持使用 onMediaPlayerPlayingProgress 接口。
用户也可通过 getCurrentProgress 来获取当前播放进度。
通过 seekTo 接口来调整进度。
// 设置播放进度回调间隔为 2000 ms
mediaplayer.setProgressInterval(2000);
// 获取播放器的播放进度,单位为毫秒
int progress = await mediaplayer.getCurrentProgress();
// 获取当前播放的媒体文件的总时长,单位为毫秒
int totalDuration = await mediaplayer.getTotalDuration();
// 播放进度跳转到一半的总时长,进度的单位为毫秒
mediaplayer.seekTo(totalDuration / 2).then(ZegoMediaPlayerSeekToResult result){
if(errorcode == 0){
// seekTo success
} else {
// seekTo errorcode: errorcode
}
});
加载资源完成后,用户可通过 setPlaySpeed 来设置当前播放速度。
// 设置播放器的播放倍速,必须在加载资源完成后才能调用
// 设置 2 倍速播放,播放速度范围为 0.3 ~ 4.0,默认为 1.0
mediaplayer.setPlaySpeed(2.0);
通过 getPlayVolume 和 setPlayVolume 获取和控制播放音量。
通过 getPublishVolume 和 setPublishVolume 获取和控制推流音量。
调用 muteLocal 可以控制本地静音播放。
调用 enableAux 可以将文件的声音混入正在推的流中。
如果要使用混音能力,必须要 设置麦克风权限,如果您不希望录制麦克风的声音,可以通过 muteMicrophone 静音麦克风。
// 获取播放器当前的播放音量
int playVolume = await mediaplayer.getPlayVolume();
// 设置播放器音量为原先的一半
mediaplayer.setPlayVolume(playVolume / 2);
// 获取播放器当前的推流音量
var publishVolume = await this.mediaPlayer.getPublishVolume();
// 设置播放器推流音量
mediaPlayer.setPublishVolume(80.0);
// 开启本地静默播放
mediaplayer.muteLocal(true);
// 开启将资源的声音混入正在推的流中
mediaplayer.enableAux(true);
当播放视频资源时,用 setPlayerCanvas 来设置视频的显示视图。
// textureView 为通过 createTextureRenderer 或者 createPlatformView 方法获取的id
mediaplayer.setPlayerCanvas(ZegoCanvas(textureView));
处理类似于 KTV 中对伴奏升降调等场景时,可以调用媒体播放器的 enableVoiceChanger 接口来实现变声功能。开发者可通过 ZegoVoiceChangerParam 对象中的音高参数 pitch 设置变声效果,该参数取值范围为 [-12.0, 12.0],值越大声音越尖锐,默认关闭变声。
在 Web 中,暂不支持使用 enableVoiceChanger 接口。
/**
* 8.0 // 男声变童声
* 4.0 // 男声变女声
* 6.0 // 女声变童声
* -3.0 // 女声变男声
*/
ZegoVoiceChangerParam param = ZegoVoiceChangerParam(6.0)
mediaplayer.enableVoiceChanger(ZegoMediaPlayerAudioChannel.All, true, param);
使用完播放器之后,需要及时的调用 destroyMediaplayer 销毁接口以释放占用的资源。
ZegoExpressEngine.instance.destroyMediaPlayer(mediaplayer);
mEngine.destroyMediaPlayer(mediaplayer);
如何在播放中途切换播放资源?
先调用播放器的 stop 接口,然后重新调用 loadResource 接口加载新资源。

联系我们
文档反馈