文档中心
ExpressVideoSDK 实时音视频
文档中心
体验 App
SDK 中心
API 中心
常见问题
代码市场
进入控制台
立即注册
登录
中文站 English
  • 文档中心
  • 实时音视频
  • 其他能力
  • 媒体播放器

媒体播放器

更新时间:2024-07-27 00:14

功能简介

媒体播放器组件提供播放音视频媒体文件的能力,并且支持将播放的媒体文件的音画数据推流出去。

应用场景

  • 播放测试音频:可以使用媒体播放器播放测试音频,验证音频播放设备是否工作正常。
  • 播放背景音乐:使用媒体播放器播放音乐并混在流中推送出去,让远端听到背景音乐。
  • 播放视频文件:结合自定义视频采集将媒体资源的视频数据推送出去,远端可拉流观看。

支持格式

媒体播放器默认支持格式为:MP3、MP4、FLV、WAV、AAC、M3U8、FLAC,并支持播放 iOS 媒体库中的音乐(“ipod-library://”)。如需支持其它格式,请联系 ZEGO 技术支持。

支持协议

支持 HTTP 和 HTTPS 协议。

示例源码下载

请参考 下载示例源码 获取源码。

相关源码请查看 “/ZegoExpressExample/Examples/Others/MediaPlayer” 目录下的文件。

前提条件

在实现媒体播放器功能之前,请确保:

  • 已在 ZEGO 控制台 创建项目,并申请有效的 AppID 和 AppSign,详情请参考 控制台 - 项目信息。
  • 已在项目中集成 ZEGO Express SDK,并实现了基本的音视频推拉流功能,详情请参考 快速开始 - 集成 和 快速开始 - 实现流程。

使用步骤

1 创建媒体播放器

调用 “ZegoExpressEngine” 的 createMediaPlayer 接口以创建媒体播放器实例。一个媒体播放器实例只能播放一个音视频,引擎同一时间最多支持创建 4 个播放器实例,以达到同时播放多个媒体资源的效果。若当前已存在 4 个播放器实例,再次调用创建播放器接口将返回 nil。

  • 调用示例

    ZegoMediaPlayer *mediaPlayer = [[ZegoExpressEngine sharedEngine] createMediaPlayer];
    
    if (mediaPlayer) {
        self.mediaPlayer = mediaPlayer;
    } else {
        NSLog(@"创建播放器失败");
    }

2 (可选)为播放器设置事件回调

播放器事件回调设置

调用媒体播放器的 setEventHandler 接口为播放器设置事件回调,以接收“播放器播放状态改变”、“播放器网络状态更新”、“播放器播放进度改变”等通知。

  • 调用示例

    // 此处示例 self 实现了 `ZegoMediaPlayerEventHandler` 协议
    [self.mediaPlayer setEventHandler:self];
    // 播放器播放状态回调
    
    // @param mediaPlayer 回调的播放器实例
    // @param state 播放器状态
    // @param errorCode 错误码,详情请参考常用错误码文档
    - (void)mediaPlayer:(ZegoMediaPlayer *)mediaPlayer stateUpdate:(ZegoMediaPlayerState)state errorCode:(int)errorCode {
        switch (state) {
            case ZegoMediaPlayerStateNoPlay:
                // 播放停止状态
                break;
            case ZegoMediaPlayerStatePlaying:
                // 正在播放状态
                break;
            case ZegoMediaPlayerStatePausing:
                // 暂停状态
                break;
            case ZegoMediaPlayerStatePlayEnded:
                // 当前曲目播放完成,可执行播放下一首等操作
                break;
        }
    }
    
    // 播放器网络状态回调
    
    // @param mediaPlayer 回调的播放器实例
    // @param networkEvent 网络状态事件
    - (void)mediaPlayer:(ZegoMediaPlayer *)mediaPlayer networkEvent:(ZegoMediaPlayerNetworkEvent)networkEvent {
        if (networkEvent == ZegoMediaPlayerNetworkEventBufferBegin) {
            // 展示 Loading UI
        } else if (networkEvent == ZegoMediaPlayerNetworkEventBufferEnded) {
            // 关闭 Loading UI
        }
    }
    
    // 播放器播放进度回调
    
    // @param mediaPlayer 回调的播放器实例
    // @param millisecond 进度,单位为毫秒
    - (void)mediaPlayer:(ZegoMediaPlayer *)mediaPlayer playingProgress:(unsigned long long)millisecond {
        // 更新进度条
    }

3 加载媒体资源

调用媒体播放器的 loadResource 指定要播放的媒体资源,可以是本地资源的绝对路径,也可以是网络资源的 URL,如 “http://your.domain.com/your-movie.mp4”。用户可通过传入回调参数的方式获取加载文件的结果。

  • 调用示例

    // 此处示例获取 App 包内的 sample.mp4 文件绝对路径
    NSString *fileURL = [[NSBundle mainBundle] pathForResource:@"sample" ofType:@"mp4"];
    
     // 加载资源,可传本地资源的绝对路径或者网络资源的 URL
    [self.mediaPlayer loadResource:fileURL callback:^(int errorCode) {
        // 可执行更新 UI 等逻辑
        if (errorCode == 0) {
             // 加载文件成功,此时可以开始播放媒体资源
             // [self.mediaPlayer start];
        }
    }];

若用户需要加载二进制音频数据时,可调用媒体播放器的 loadResourceFromMediaData 指定要播放的二进制音频数据。用户可通过传入回调参数的方式获取加载数据的结果。

  • 调用示例

     //加载资源,传入需要加载的二进制音频数据及起始位置
    [self.mediaPlayer loadResourceFromMediaData:data startPosition:0L callback:^(int errorCode) {
        // 可执行更新 UI 等逻辑
        if (errorCode == 0) {
             // 加载文件成功,此时可以开始播放媒体资源
            // [self.mediaPlayer start];
        }
    }];

如果该媒体资源已经被 loadResource 或者正在播放,请先调用 stop 接口停止播放,然后再调用 loadResource 接口加载新的媒体资源,否则无法加载成功。

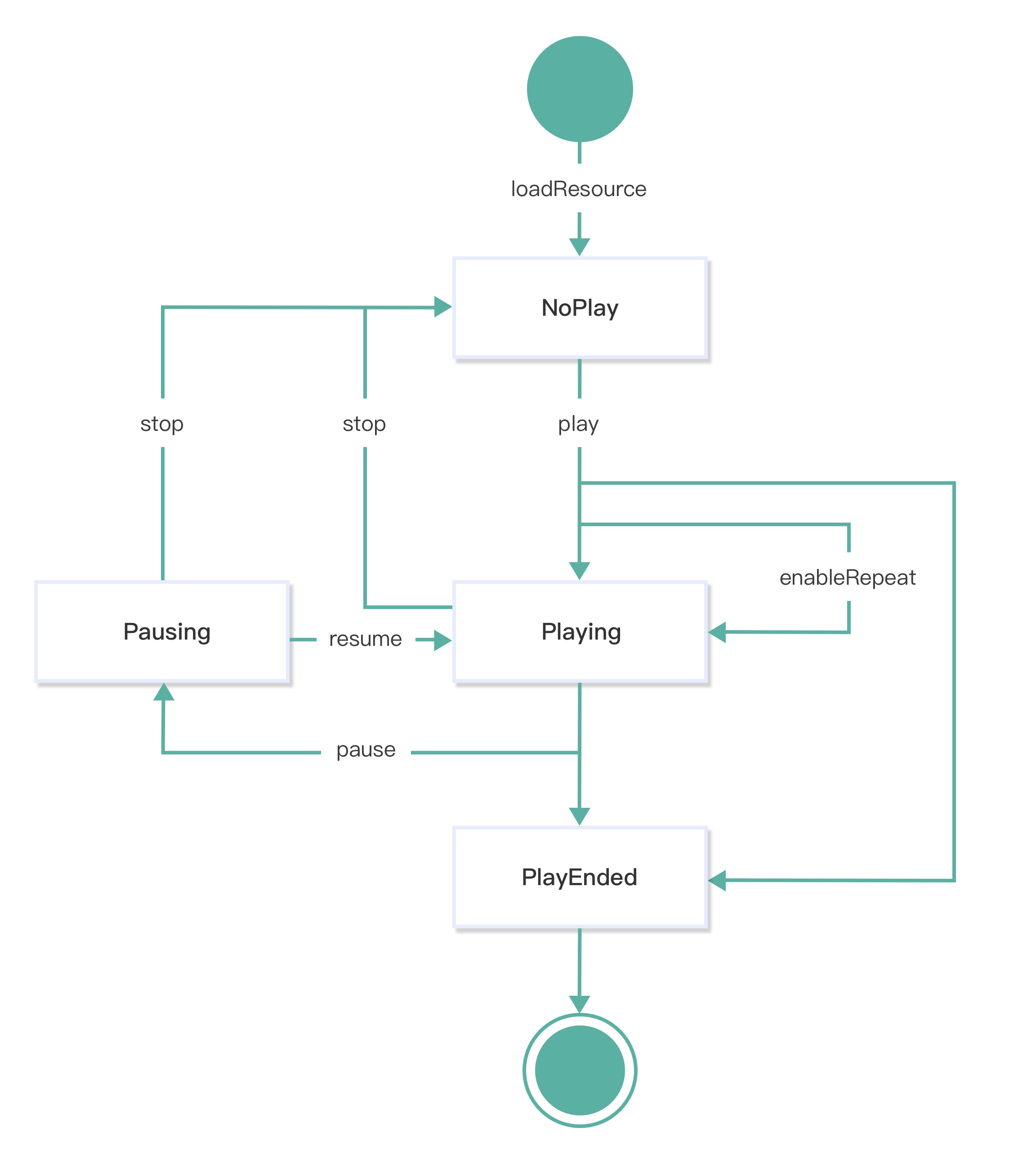
4 播放控制

播放状态控制

在调用 loadResource 加载文件成功后,可调用 start、pause、resume、stop 来启停播放。一旦播放器的内部状态改变,ZegoMediaPlayer 的 stateUpdate 回调将会被触发。

用户也可通过调用 currentState 随时获取播放器的当前状态。

如果 enableRepeat 设置为 “YES”,则播放器会在播放完文件后自动重播。

// 设置是否重复播放
[self.mediaPlayer enableRepeat:YES];
// 开始播放,播放之前需要先调用接口加载媒体文件
[self.mediaPlayer start];
// 暂停
[self.mediaPlayer pause];
// 恢复
[self.mediaPlayer resume];
// 停止
[self.mediaPlayer stop];

播放状态转换示意图:

播放进度控制

播放文件的进度会通过 mediaPlayer:playingProgress 方法回调,默认触发回调的间隔是 1000 ms,可通过 setProgressInterval 更改此间隔。

用户也可通过 currentProgress 来获取当前播放进度。

通过 seekTo 接口可以调整播放进度。

  • 调用示例

    // 设置播放进度回调间隔为 1000ms,即每 1000 ms 会收到一次 - (void)mediaPlayer:(ZegoMediaPlayer *)mediaPlayer playingProgress:(unsigned long long)millisecond 回调
    [self.mediaPlayer setProgressInterval:1000];
    
    // 获取当前播放的媒体文件的总时长,单位毫秒
    unsigned long long totalDuration = self.mediaPlayer.totalDuration;
    
    // 获取播放器的播放进度,单位毫秒
    unsigned long long progress = self.mediaPlayer.currentProgress;
    
    NSLog(@"process: %llu", progress);
    
    // 播放进度跳转到一半的总时长,进度的单位为毫秒
    [self.mediaPlayer seekTo:totalDuration/2 callback:^(int errorCode) {
        NSLog(@"errorCode: %d", errorCode);
    }];

播放速度控制

加载资源完成后,用户可通过 setPlaySpeed 来设置当前播放速度。

  • 调用示例

    // 设置播放器的播放倍速,必须在加载资源完成后才能调用
    // 设置 2 倍速播放,播放速度范围为 0.3 ~ 4.0,默认为 1.0
    [self.mediaPlayer setPlaySpeed:2.0];

播放器音频控制

通过 playVolume 和 setPlayVolume 获取和控制播放音量。

通过 publishVolume 和 setPublishVolume 获取和控制推流音量。

调用 enableAux 可以将文件的声音混入正在推的流中。

如果要使用混音能力,必须要 设置麦克风权限,如果您不希望录制麦克风的声音,可以通过 muteMicrophone 静音麦克风。

调用 muteLocal 可以使本地静默播放但能正常将声音混入流。

// 获取播放器当前播放音量
int playVolume = self.mediaPlayer.playVolume;

// 设置播放器音量为原先的一半
[self.mediaPlayer setPlayVolume:playVolume/2];

// 获取当前播放器推流的音量
int publishVolume = [self.mediaPlayer publishVolume];

// 设置播放器推流音量
[self.mediaPlayer setPublishVolume:publishVolume];

// 开启将资源的声音混入正在推的流中
[self.mediaPlayer enableAux:YES];

// 开启本地静默播放
[self.mediaPlayer muteLocal:YES];

如果想获取文件的音频数据,可通过 setAudioHandler 来设置音频帧回调。

  • 调用示例

    // 此处示例 self 实现了 `ZegoMediaPlayerAudioHandler` 协议并调用播放器的 set 接口
    [self.mediaPlayer setAudioHandler:self];
    // 播放器音频帧数据回调
    // @param mediaPlayer 回调的播放器实例
    // @param data 音频帧的裸数据
    // @param dataLength 数据的长度
    // @param param 音频帧参数
    - (void)mediaPlayer:(ZegoMediaPlayer *)mediaPlayer audioFrameData:(const unsigned char *)data dataLength:(unsigned int)dataLength param:(ZegoAudioFrameParam *)param {
    // 收到媒体播放器音频数据回调
    }

播放器视频控制

当播放视频资源时,用 setPlayerCanvas 来设置视频的显示视图。

  • 调用示例

    // 设置播放视图
    [self.mediaPlayer setPlayerCanvas:[ZegoCanvas canvasWithView:self.mediaPlayerView]];

如果想获取文件的视频数据,可通过 setVideoHandler 来设置视频帧回调。

  • 接口原型

    // 设置播放器视频数据回调,希望接收的视频帧数据格式以及数据类型
    - (void)setVideoHandler:(nullable id<ZegoMediaPlayerVideoHandler>)handler format:(ZegoVideoFrameFormat)format type:(ZegoVideoBufferType)type;
    @protocol ZegoMediaPlayerVideoHandler <NSObject>
    
    @optional
    
    // 播放器视频帧裸数据回调
    // @param mediaPlayer 回调的播放器实例
    // @param data 视频帧的裸数据(例:RGBA 只需考虑 data[0],I420 需考虑 data[0,1,2])
    // @param dataLength 数据的长度(例:RGBA 只需考虑 dataLength[0],I420 需考虑 dataLength[0,1,2])
    // @param param 视频帧参数
    - (void)mediaPlayer:(ZegoMediaPlayer *)mediaPlayer videoFrameRawData:(const unsigned char * _Nonnull * _Nonnull)data dataLength:(unsigned int *)dataLength param:(ZegoVideoFrameParam *)param;
    
    // 播放器视频帧 CVPixerBuffer 数据回调
    // @param mediaPlayer 回调的播放器实例
    // @param buffer 封装为 CVPixerBuffer 的视频帧数据
    // @param param 视频帧参数
    - (void)mediaPlayer:(ZegoMediaPlayer *)mediaPlayer videoFramePixelBuffer:(CVPixelBufferRef)buffer param:(ZegoVideoFrameParam *)param;
    
    @end
  • 调用示例

    // 设置视频数据格式为 NV12,数据类型为 CVPixelBuffer
    [self.mediaPlayer setVideoHandler:self format:ZegoVideoFrameFormatNV12 type:ZegoVideoBufferTypeCVPixelBuffer];
    // 播放器视频帧 CVPixerBuffer 数据回调
    // @param mediaPlayer 回调的播放器实例
    // @param buffer 封装为 CVPixerBuffer 的视频帧数据
    // @param param 视频帧参数
    - (void)mediaPlayer:(ZegoMediaPlayer *)mediaPlayer videoFramePixelBuffer:(CVPixelBufferRef)buffer param:(ZegoVideoFrameParam *)param {
    // NSLog(@"pixel buffer video frame callback. format:%d, width:%f, height:%f", (int)param.format, param.size.width, param.size.height);
    }

当数据类型 “type” 设为 “ZegoVideoBufferTypeCVPixelBuffer” 时,数据格式 “format” 仅支持设为 “ZegoVideoFrameFormatI420”、“ZegoVideoFrameFormatNV12”、“ZegoVideoFrameFormatBGRA32”、“ZegoVideoFrameFormatARGB32”;设为其他不支持的格式后续将不会回调视频帧数据。

将播放器播放的视频推流出去

  1. 将播放器的视频推流出去前,需要先通过 setVideoHandler 设置视频帧回调监听,用于获取 videoFrameRawData 或 videoFramePixelBuffer 抛出的视频帧数据。

  2. 使用自定义方式采集视频,并将获取到的视频数据混入推流数据中,详细操作请参考 自定义视频采集。

自定义采集数据时,建议开发者自行定义一个 “flag” 标记位:

  • 当触发 onStart 回调时将 “flag” 标记设置为 “True”,表示可以开始将自定义采集的视频数据发送给 SDK。
  • 当触发 onStop 回调时将 “flag” 标记设置为 “False”,表示需要停止发送采集的视频数据给 SDK。
  1. 开发者需要在 videoFrameRawData 或 videoFramePixelBuffer 中添加对 “flag” 的判断逻辑,当 “flag” 设置为 “True” 时(即触发了 onStart 回调),调用 sendCustomVideoCapturePixelBuffer 方法向 SDK 发送已获取的视频数据。

  2. 调用 startPublishingStream 开始推流,请参考 快速开始 - 实现流程 的“推流”。

变声

处理类似于 KTV 中,对伴奏升降调等场景时,可以调用媒体播放器的 enableVoiceChanger 接口来实现变声功能。开发者可通过 ZegoVoiceChangerParam 对象中的音高参数 “pitch” 设置变声效果,该参数取值范围为 [-12.0, 12.0],值越大声音越尖锐,默认关闭变声。

ZegoVoiceChangerParam *param = [[ZegoVoiceChangerParam alloc] init];
// 男声变童声
param.pitch = 8.0f; 
//男声变女声    
param.pitch = 4.0f; 
// 女声变童声    
param.pitch = 6.0f; 
// 女声变男声    
param.pitch = -3.0f;    
[self.mediaPlayer enableVoiceChanger:YES param:param audioChannel:ZegoMediaPlayerAudioChannelAll];

5 销毁媒体播放器

使用完播放器之后,需要及时置空播放器实例变量以销毁媒体播放器,释放占用的资源。调用示例如下:

self.mediaPlayer = nil;

当该媒体播放器实例对象的引用计数为 0 时将销毁该播放器实例并释放其占用的资源。

常见问题

  1. 如何在播放中途切换播放资源?

    先调用播放器的 stop 接口,然后重新调用 loadResource 接口加载新资源。

本篇目录
  • 免费试用
  • 提交工单
    咨询集成、功能及报价等问题
    电话咨询
    400 1006 604
    咨询客服
    微信扫码,24h在线

    联系我们

  • 文档反馈