文档中心
ExpressAudioSDK 实时语音
文档中心
体验 App
SDK 中心
API 中心
常见问题
代码市场
进入控制台
立即注册
登录
中文站 English
  • 文档中心
  • 实时语音
  • 其他能力
  • 媒体播放器

媒体播放器

更新时间:2024-11-26 20:13

功能简介

媒体播放器组件提供播放音视频媒体文件的能力,并且支持将播放的媒体文件的音画数据推流出去。

应用场景

  • 播放测试音频 :可以使用媒体播放器播放测试音频,验证音频播放设备是否工作正常。
  • 播放背景音乐 :使用媒体播放器播放音乐并混在流中推送出去,让远端听到背景音乐。
  • 播放视频文件 :结合自定义视频采集将媒体资源的视频数据推送出去,远端可拉流观看。

支持格式

媒体播放器默认支持格式为:MP3、MP4、FLV、WAV、AAC、M3U8、FLAC。如需支持其它格式,请联系 ZEGO 技术支持。

Web 仅支持 MP3、MP4、WAV 等格式。

支持协议

支持 HTTP 和 HTTPS 协议。

示例源码下载

请参考 下载示例源码 获取源码。

相关源码请查看 “/page/example/other/media-player.nvue” 文件。

前提条件

在使用媒体播放器之前,请确保:

  • 已在 ZEGO 控制台 创建项目,并申请有效的 AppID 和 AppSign,详情请参考 控制台 - 项目信息。
  • 已在项目中集成 ZEGO Express SDK,并实现了基本的音视频推拉流功能,详情请参考 快速开始 - 集成 和 快速开始 - 实现流程。

使用步骤

1 创建媒体播放器

调用 ZegoExpressEngine 的 createMediaPlayer 接口以创建媒体播放器实例。一个媒体播放器实例只能播放一个音视频,引擎同一时间最多支持创建 4 个播放器实例,以达到同时播放多个媒体资源的效果。若当前已存在 4 个播放器实例,再次调用创建播放器接口将返回 null。

  • 接口原型:

    /**
     * 创建媒体播放器实例对象
     *
     * 目前最多支持创建 4 个实例,超过后将返回 null
     * @return 媒体播放器实例,超过最大数量限制后将返回 null
     */
    createMediaPlayer(): Promise<ZegoMediaPlayer|null>;
  • 调用示例:

    ZegoExpressEngine.instance().createMediaPlayer().then((player) => {
      this.mediaPlayer = player;
    });

2 (可选)为播放器设置事件回调

播放器事件回调设置

调用媒体播放器的 on 接口为播放器设置事件回调,以接收“播放器播放状态改变”、“播放器网络状态更新”、“播放器播放进度改变”等通知。

Web 平台暂不支持为播放器设置事件回调。
  • 接口原型:

    export interface ZegoMediaPlayer {
    
    /**
     * 监听播放器事件通知
     * 
     * @param event 事件类型 
     * @param callback 事件发送后触发的方法
     */
    on<MediaPlayerEventType extends keyof ZegoMediaPlayerListener>(event: MediaPlayerEventType, callback: ZegoMediaPlayerListener[MediaPlayerEventType]): void;
    ......
    }
    
    export interface ZegoMediaPlayerListener {
    /**
     * @event ZegoMediaPlayer#onMediaPlayerStateUpdate
     * @desc 播放器播放状态回调
     *
     * @property {ZegoMediaPlayer} mediaPlayer - 回调的播放器实例
     * @property {ZegoMediaPlayerState} state - 播放器状态
     * @property {number} errorCode - 错误码,详情请参考常用错误码文档 https://doc-zh.zego.im/article/10429.html
     */
    mediaPlayerStateUpdate: (mediaPlayer: ZegoMediaPlayer, state: ZegoMediaPlayerState, errorCode: number) => void;
    
    /**
     * @event ZegoMediaPlayer#onMediaPlayerNetworkEvent
     * @desc 播放器网络状态事件回调
     *
     * @property {ZegoMediaPlayer} mediaPlayer - 回调的播放器实例
     * @property {ZegoMediaPlayerNetworkEvent} networkEvent - 网络状态事件
     */
    mediaPlayerNetworkEvent: (mediaPlayer: ZegoMediaPlayer, networkEvent: ZegoMediaPlayerNetworkEvent) => void;
    
    /**
     * @event ZegoMediaPlayer#onMediaPlayerPlayingProgress
     * @desc 播放器播放进度回调
     *
     * @property {ZegoMediaPlayer} mediaPlayer - 回调的播放器实例
     * @property {number} millisecond - 进度,单位为毫秒
     */
    mediaPlayerPlayingProgress: (mediaPlayer: ZegoMediaPlayer, millisecond: number) => void;
    }
  • 调用示例:

    this.mediaPlayer.on("mediaPlayerStateUpdate", (player, state, errorCode) => {
        switch (state) {
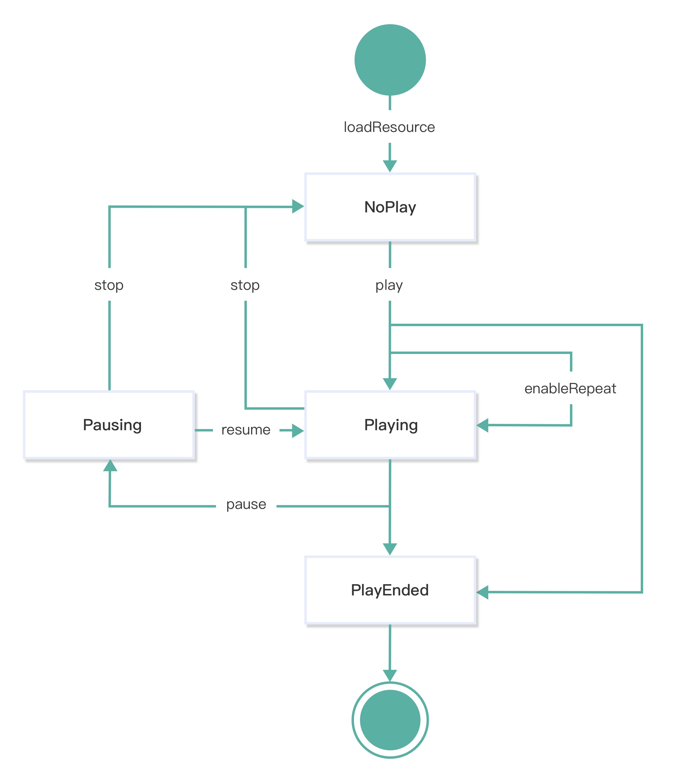
            case ZegoMediaPlayerState.NoPlay:
                // 播放停止状态
                break;
            case ZegoMediaPlayerState.Playing:
                // 正在播放状态
                break;
            case ZegoMediaPlayerState.Pausing:
                // 暂停状态
                break;
            case ZegoMediaPlayerState.PlayEnded:
                // 当前曲目播放完成,可执行播放下一首等操作
                break;
        }
      });

3 加载媒体资源

调用媒体播放器的 loadResource 指定要播放的媒体资源,可以是本地资源的绝对路径,也可以是网络资源的 URL,如 “http://your.domain.com/your-movie.mp4”。 用户可通过传入回调参数的方式获取加载文件的结果。

  • 接口原型:

    // 加载资源,可传本地资源的绝对路径或者网络资源的 URL 
    loadResource(path: string): Promise<ZegoMediaPlayerLoadResourceResult>;
  • 调用示例:

    // 此处示例获取 App 包内的 sample.mp4 文件绝对路径 
    this.mediaPlayer.loadResource("sample.mp4").then((ret) => {
        console.log("load resource error: " + ret.errorCode);
    });

4 播放控制

播放状态控制

在调用 loadResource 加载文件成功后,可调用 start、pause 、resume 、stop 来启停播放。除了 Web 平台,一旦播放器的内部状态改变,mediaPlayerStateUpdate 回调将会被触发。

除了 Web 平台,开发者也可通过调用 getCurrentState 随时获取播放器的当前状态。

如果 enableRepeat 设置为 “true”,则播放器会在播放完文件后自动重播。

  • 调用示例:

    export interface ZegoMediaPlayer {
    
        // 加载媒体资源
        loadResource(path: string): Promise<ZegoMediaPlayerLoadResourceResult>;
    
        // 开始播放(播放前需要先加载资源)
        start(): Promise<void>;
    
        // 停止播放
        stop(): Promise<void>;
    
        // 暂停播放
        pause(): Promise<void>;
    
        // 恢复播放
        resume(): Promise<void>;
    
        ......
    }

播放进度控制

播放文件的进度会通过 mediaPlayerPlayingProgress 接口回调,默认触发回调的间隔是 1000 ms,可通过 setProgressInterval 更改此间隔。

Web 平台暂不支持播放进度控制的相关接口。

开发者也可通过 getCurrentProgress 来获取当前播放进度。

通过 seekTo 接口可以调整播放进度进度。

  • 接口原型:

    export interface ZegoMediaPlayer {
    
        // 整个文件的播放时长,单位为毫秒
        getTotalDuration(): Promise<number>;
    
        // 当前播放进度,单位为毫秒
        getCurrentProgress(): Promise<number>;
    
        ......
    
        // 设置指定播放进度,单位为毫秒 
        seekTo(millisecond: number): Promise<ZegoMediaPlayerSeekToResult>;
    
        ......
    
        // 设置播放进度回调间隔
        setProgressInterval(millisecond: number): Promise<void>;
    
        ......
  • 调用示例:

    this.mediaPlayer.setProgressInterval(1000)
    
    let totalDuration = await this.mediaPlayer.getTotalDuration()
    
    this.mediaPlayer.seekTo(totalDuration/2);
    
    this.mediaPlayer.currentProgress();

播放速度控制

加载资源完成后,用户可以调用 setPlaySpeed 接口来设置播放器当前的播放速度。

  • 调用示例

    // 设置 2 倍速播放,播放速度范围为 0.5 ~ 4.0,默认为 1.0
    this.mediaPlayer.setPlaySpeed(2.0);

播放器音频控制

通过 getPlayVolume 和 setPlayVolume 接口获取和控制播放音量。

通过 getPublishVolume 和 setPublishVolume 接口获取和控制推流音量。

调用 enableAux 接口可以将文件的声音混入正在推的流中。

调用 muteLocal 接口可以使本地静默播放但能正常将声音混入流。

Web 平台暂不支持使用 getPlayVolume 、getPublishVolume 、muteLocal 等接口。

  • 调用示例

    // 获取播放器当前播放音量 
    var playVolume = await this.mediaPlayer.getPlayVolume;
    
    // 设置播放器音量为原先的一半 
    this.mediaPlayer.setPlayVolume(playVolume/2)
    
    // 获取播放器当前推流音量 
    var publishVolume = await  this.mediaPlayer.getPublishVolume();
    
    // 设置播放器推流音量
    this.mediaPlayer.setPublishVolume(80.0);
    
    // 开启将资源的声音混入正在推的流中 
    this.mediaPlayer.enableAux(true)
    
    // 开启本地静默播放 
    this.mediaPlayer.muteLocal(true)

播放器视频控制

本节操作仅适用于音视频场景,纯音频场景下无需设置。

当播放视频资源时,使用 <zego-mediaplayer-view> 标签,调用 setPlayerView 接口来设置视频的显示视图,并支持通过设置 viewMode 标签来更改视图填充模式 ZegoViewMode。

  • 调用示例: HTML:
    <template>
        <zego-mediaplayer-view :playerID="playerID" :viewMode="viewMode" style="height: 260.38rpx"></zego-mediaplayer-view>
    </template>
    JS 部分:
    let mediaPlayer = await ZegoExpressEngine.instance().createMediaPlayer();
    this.viewMode = ZegoViewMode.ScaleToFill
    this.playerID = mediaPlayer.getIndex();
    mediaPlayer.setPlayerView(this.playerID);

5 销毁媒体播放器

使用完媒体播放器后,需要及时调用 destroyMediaPlayer 接口销毁播放器实例变量,释放占用的资源。

  • 调用示例:

    // 销毁媒体播放器 
    ZegoExpressEngine.instance().destroyMediaPlayer(this.mediaPlayer)

常见问题

如何在播放中途切换播放资源?

先调用播放器的 stop 接口,然后重新调用 loadResource 接口加载新资源。

本篇目录
  • 免费试用
  • 提交工单
    咨询集成、功能及报价等问题
    电话咨询
    400 1006 604
    咨询客服
    微信扫码,24h在线

    联系我们

  • 文档反馈