主体分割是 Express SDK 提供的增值能力,通过 AI 算法识别视频画面中的内容,对每一个像素点设置透明度信息。其中,主体部分的像素点会被设置为“不透明”,主体部分之外的像素点会被设置为“透明”。开发者可以利用这些像素点的透明度信息,对画面中的主体和非主体部分做不同的处理,从而实现不同的功能。
对身处不同环境的用户,ZEGO 提供“绿幕背景分割”和“任意背景分割”两种分割能力。
| 分割类型 | 绿幕背景分割 | 任意背景分割 |
|---|---|---|
| 能力描述 | 在用户自行架设了绿幕的情况下,可以将非绿幕区域的主体保留。 适用于电商直播、在线考试等场景。 |
多数用户不具备架设绿幕的条件,可以通过 ZEGO 提供的任意背景分割能力,在没有绿幕的情况下,识别画面中的主体。 适用于在线教育、视频会议等场景。 |
| 图示 | ![]() |
![]() |
基于主体分割能力,开发者可以实现背景虚化、虚拟背景、演讲模式、多人实时同台互动等业务场景,打造更多样的互动体验。
| 功能点 | 背景虚化 | 虚拟背景 | 背景透明 | 主体分割与传输 |
|---|---|---|---|---|
| 功能描述 | 将主体外的画面做模糊处理。 |
将主体外的画面替换为自定义的图片、视频、颜色。 |
将主体的画面渲染在本端的其他视频内容上。 例如在屏幕共享或正在播放的视频等内容上,实现演讲模式等功能。 |
结合 Express SDK 提供的 Alpha 通道数据传输能力,将画面中分割出的主体传输到拉流端,在拉流端做主体渲染,实现多人异地实时同处于一个场景中的视觉效果 |
| 图示 | ![]() |
![]() |
![]() |
![]() |
| 平台 | 硬件要求 |
|---|---|
Android |
|
iOS |
A 系列芯片:Apple A9 及以上,例如 iPhone 6s |
macOS |
M 系列芯片:Apple M1 及以上 |
Windows |
Intel Core i5 及以上 |
请参考 下载示例源码 获取源码。
相关源码请查看 “/ZegoExpressExample/Others/src/main/java/com/example/others/videoobjectsegmentation” 目录下的文件。
在使用主体分割功能前,请确保:
已联系 ZEGO 技术支持进行特殊编包。
已在 ZEGO 控制台 创建项目,并申请有效的 AppID 和 AppSign,详情请参考 控制台 - 项目信息。
已在项目中集成 ZEGO Express SDK,并实现了基本的音视频推拉流功能,详情请参考 快速开始 - 集成 和 快速开始 - 实现流程。
)
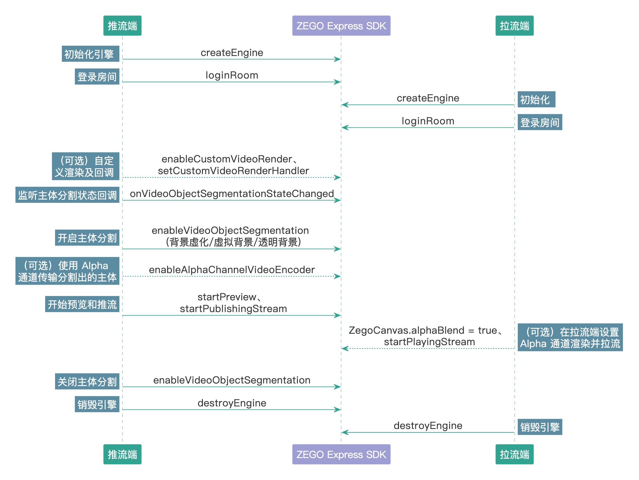
请注意,开发者可根据自己的业务场景需要,选择是否实现上图中的 (可选) 步骤。如需实现,请参考下文中的具体说明。
初始化和登录房间的具体流程,请参考实现视频通话文档中的 “创建引擎”及“登录房间”。
开发者可根据实际情况进行自定义渲染,需要注意视频原始数据中包含 Alpha 通道,且原始数据没有经过 Alpha 预乘处理。以渲染拉流数据为例:
监听自定义渲染数据回调,缓存渲染帧数据。
@Override
void VideoObjectSegmentation::onRemoteVideoFrameRawData(unsigned char** data, unsigned int* dataLength, ZegoVideoFrameParam param, const std::string& streamID)
{
Q_UNUSED(dataLength)
if(param.format == ZEGO_VIDEO_FRAME_FORMAT_BGRA32){
QImage image(data[0], param.width, param.height, param.strides[0], QImage::Format_ARGB32);
if(image.isNull())
{
// 图片为空,返回
return;
}
// 在UI线程渲染
if (streamID == m_playStreamId1) {
sigRenderPlayFrames1(image);
}
if (streamID == m_playStreamId2) {
sigRenderPlayFrames2(image);
}
}
}
将位图绘制到渲染视图上。
auto pix = QPixmap::fromImage(image);
auto pixmap = pix.scaled(ui->label_playing_stream_1->width(), ui->label_playing_stream_1->height(),Qt::KeepAspectRatio);
ui->label_playing_stream_1->setPixmap(pixmap);
调用 enableCustomVideoRender 接口,设置引擎进阶配置并开启自定义渲染,同时调用 setCustomVideoRenderHandler 接口设置自定义视频渲染回调,详情请参考 自定义视频渲染。
使用自定义渲染进行主体分割时,bufferType 仅支持 ZegoVideoBufferType.RAW_DATA 类型。
ZegoCustomVideoRenderConfig customVideoRenderConfig;
customVideoRenderConfig.bufferType = ZegoVideoBufferType::ZEGO_VIDEO_BUFFER_TYPE_RAW_DATA;// 选择 RAW_DATA 类型视频帧数据
customVideoRenderConfig.frameFormatSeries = ZEGO_VIDEO_FRAME_FORMAT_SERIES_RGB;// 选择 RGB 色系数据格式
engine->enableCustomVideoRender(true, &customVideoRenderConfig);//开始自定义视频渲染
engine->setCustomVideoRenderHandler(std::make_shared<CustomVideoRenderer>(this));//设置自定义视频渲染回调
调用 onVideoObjectSegmentationStateChanged 接口,监听主体分割状态回调。
主体分割的状态回调依赖于开启预览或者推流,即如需监听 onVideoObjectSegmentationStateChanged 回调,需要调用预览 startPreview 或推流 startPublishingStream。
void VideoObjectSegmentation::onVideoObjectSegmentationStateChanged(ZegoObjectSegmentationState state, ZegoPublishChannel channel, int errorCode)
{
if(state == ZEGO_OBJECT_SEGMENTATION_STATE_ON){
//主体分割开启
}
else
{
//主体分割关闭
//异常关闭,请查看错误码
}
}
开发者如需更新主体分割类型、背景处理类型,需要修改 ZegoObjectSegmentationConfig 的配置,并再次调用 enableVideoObjectSegmentation 接口开启主体分割,即可更新主体分割效果;更新结果将通过 onVideoObjectSegmentationStateChanged 回调通知给开发者。
调用 enableVideoObjectSegmentation 接口,开启主体分割,并设置背景处理类型为“虚化”。
ZegoObjectSegmentationConfig config;
config.objectSegmentationType = ZEGO_OBJECT_SEGMENTATION_TYPE_ANY_BACKGROUND;//根据实际情况选择需要开启的主体分割类型
config.backgroundConfig.processType = ZEGO_BACKGROUND_PROCESS_TYPE_BLUR;//设置背景处理方式为虚化
config.backgroundConfig.blurLevel = ZEGO_BACKGROUND_BLUR_LEVEL_MEDIUM;//设置背景虚化级别为中
engine->enableVideoObjectSegmentation(true, config, ZEGO_PUBLISH_CHANNEL_MAIN); //开启主体分割
虚拟背景支持两种类型素材:
开发者在使用本功能时,请注意自定义图片、视频素材的宽高比,否则超出视图的部分会被裁减。
调用 enableVideoObjectSegmentation 接口,开启主体分割,并设置背景处理类型为“图片”或“视频”。
ZegoObjectSegmentationConfig config;
config.objectSegmentationType = ZEGO_OBJECT_SEGMENTATION_TYPE_ANY_BACKGROUND;//根据实际情况选择需要开启的主体分割类型
//设置背景处理方式为 图片
config.backgroundConfig.processType = ZEGO_BACKGROUND_PROCESS_TYPE_IMAGE;
config.backgroundConfig.imageURL = "<image_path>";//设置背景图片路径
engine->enableVideoObjectSegmentation(true, config, ZEGO_PUBLISH_CHANNEL_MAIN); //开启主体分割
//设置背景处理方式为 视频
config.backgroundConfig.processType = ZEGO_BACKGROUND_PROCESS_TYPE_VIDEO;
config.backgroundConfig.videoURL = "<video_path>";//设置背景视频路径
engine->enableVideoObjectSegmentation(true, config, ZEGO_PUBLISH_CHANNEL_MAIN); //开启主体分割
如果开发者需要实现类似“演讲模式”的业务功能,需要在业务侧将“主体画面”与“要混合的视频源内容”混为一条视频流。
调用 enableVideoObjectSegmentation 接口,开启主体分割,并设置背景处理类型为“透明”。
ZegoObjectSegmentationConfig config;
config.objectSegmentationType = ZEGO_OBJECT_SEGMENTATION_TYPE_ANY_BACKGROUND;//根据实际情况选择需要开启的主体分割类型
config.backgroundConfig.processType = ZEGO_BACKGROUND_PROCESS_TYPE_TRANSPARENT;//设置背景处理方式为透明
engine->enableVideoObjectSegmentation(true, config, ZEGO_PUBLISH_CHANNEL_MAIN); //开启主体分割
如果推流端需要把分割后的主体画面通过 Alpha 通道传输到拉流端,在拉流端做主体渲染,需要先调用 enableAlphaChannelVideoEncoder 接口,设置编码器支持透明通道,然后调用 startPublishingStream 接口推流,使其顺利传输至拉流端。
目前仅支持透明通道数据排列在 RGB 或 YUV 数据下方。
开启 Alpha 通道数据传输:
ZegoAlphaLayoutType layoutType = ZEGO_ALPHA_LAYOUT_TYPE_BOTTOM; // 透明通道数据排列在 RGB 或 YUV 数据下方
engine->enableAlphaChannelVideoEncoder(true,layoutType, ZEGO_PUBLISH_CHANNEL_MAIN); // 设置编码器支持透明通道
关闭 Alpha 通道数据传输:
ZegoAlphaLayoutType layoutType = ZEGO_ALPHA_LAYOUT_TYPE_BOTTOM; // 透明通道数据排列在 RGB 或 YUV 数据下方
engine->enableAlphaChannelVideoEncoder(false,layoutType, ZEGO_PUBLISH_CHANNEL_MAIN); // 设置编码器支持透明通道
通过 enableVideoObjectSegmentation 接口开启主体分割功能后,可以进行预览。
开发者也可以先开启预览,再开启主体分割。本文以先开启主体分割,再进行预览为例进行介绍。
方式 1:使用内部渲染
若使用内部渲染,开启预览前,请设置 alphaBlend 为 true。
ZegoCanvas canvas;
canvas.view = ZegoUtilHelper::GetView(ui->label_preview);
canvas.alphaBlend = true;//开启内部渲染 Alpha 混合,开启后支持分割后的主体与背景图层进行 Alpha 混合
engine->startPreview(&canvas);
engine->startPublishingStream(streamID);
方式 2:使用自定义渲染
若使用自定义渲染,可直接进行预览和推流。
engine->startPreview();
engine->startPublishingStream(streamID);
推流端开启了 Alpha 通道传输的情况下,才需要在拉流端开启 Alpha 通道渲染。
方式 1:使用内部渲染
如果使用内部渲染,拉流端在调用 startPlayingStream 接口开启拉流前,需要将 ZegoCanvas 的 alphaBlend 属性设置为 true。
ZegoCanvas canvas;
canvas.view = ZegoUtilHelper::GetView(ui->label_playing_stream_1);
canvas.alphaBlend = true;//开启内部渲染 Alpha 混合,开启后支持分割后的主体与背景图层进行 Alpha 混合
engine->startPlayingStream(streamID, &canvas);
方式 2:使用自定义渲染
若使用自定义渲染,可直接进行拉流。
engine->startPlayingStream(streamID, nullptr);
调用 enableVideoObjectSegmentation 接口,关闭主体分割。
ZegoObjectSegmentationConfig config;
engine->enableVideoObjectSegmentation(false, config, ZEGO_PUBLISH_CHANNEL_MAIN);//关闭主体分割
调用 destroyEngine 接口,销毁引擎。
ZegoExpressSDK::destroyEngine(engine);
engine = nullptr;

联系我们
文档反馈