提交工单
咨询集成、功能及报价等问题
开发者短时间内频繁推流、停止推流,ZEGO 提供的 流创建回调 和 流关闭回调 不保证结果的时序与开发者执行的时序一致。
当开发者需要依赖 流创建回调 和 流关闭回调 维护本地房间流列表时,回调时序与执行时序不一致,可能会导致部分业务出错。
比如,用户的行为顺序为:
经过回调服务,到达开发者服务器的顺序有可能变为:
开发者根据回调的顺序更新本地房间流列表信息,流 s1 会被删除,实际上流 s1 依旧在房间 r1 中。
为了解决上述回调乱序导致的问题,ZEGO 推荐开发者结合 回调生成房间列表解决方案,并参考以下方案,维护本地房间用户列表。
本方案基于回调不丢失的情况解决乱序的问题。如果回调丢失,则无法解决。
| 参数 | 描述 |
|---|---|
| event | 事件名称:
|
| room_id | 房间 ID。 |
| room_session_id | 房间会话 ID,全局唯一,且一个房间完整生命周期中不变: |
| stream_id | 流 ID,对应客户端的 StreamID。 |
| stream_seq | 服务器流列表变更的 seq,每次流变更都会加 1。 |
| create_time_ms | 流创建时间戳,单位:毫秒。 |
| destroy_timemillis | 流关闭时间,单位:毫秒。 流关闭回调 存在该参数。 |
根据 stream_id,stream_sid,create_time_ms、stream_seq 和对应房间的 room_id、room_session_id,维护本地房间流列表。
本地房间流列表的数据结构如下:
{
RoomInfo: {//参考《回调生成房间列表解决方案》
RoomID: room_id,
RoomSessionId: room_session_id,
RoomCreateTime:room_create_time,
...//其它业务需要保存的数据
},
StreamList:[
{
StreamId:stream_id_1,
StreamSid:session_sid_1,
StreamCreateTime:create_time_ms_1,
StreamSeq:stream_seq_1
...//其它业务需要保存的数据
},{
StreamId:stream_id_2,
StreamSid:session_sid_2,
StreamCreateTime:create_time_ms_2,
StreamSeq:stream_seq_2
...//其它业务需要保存的数据
}
]
}
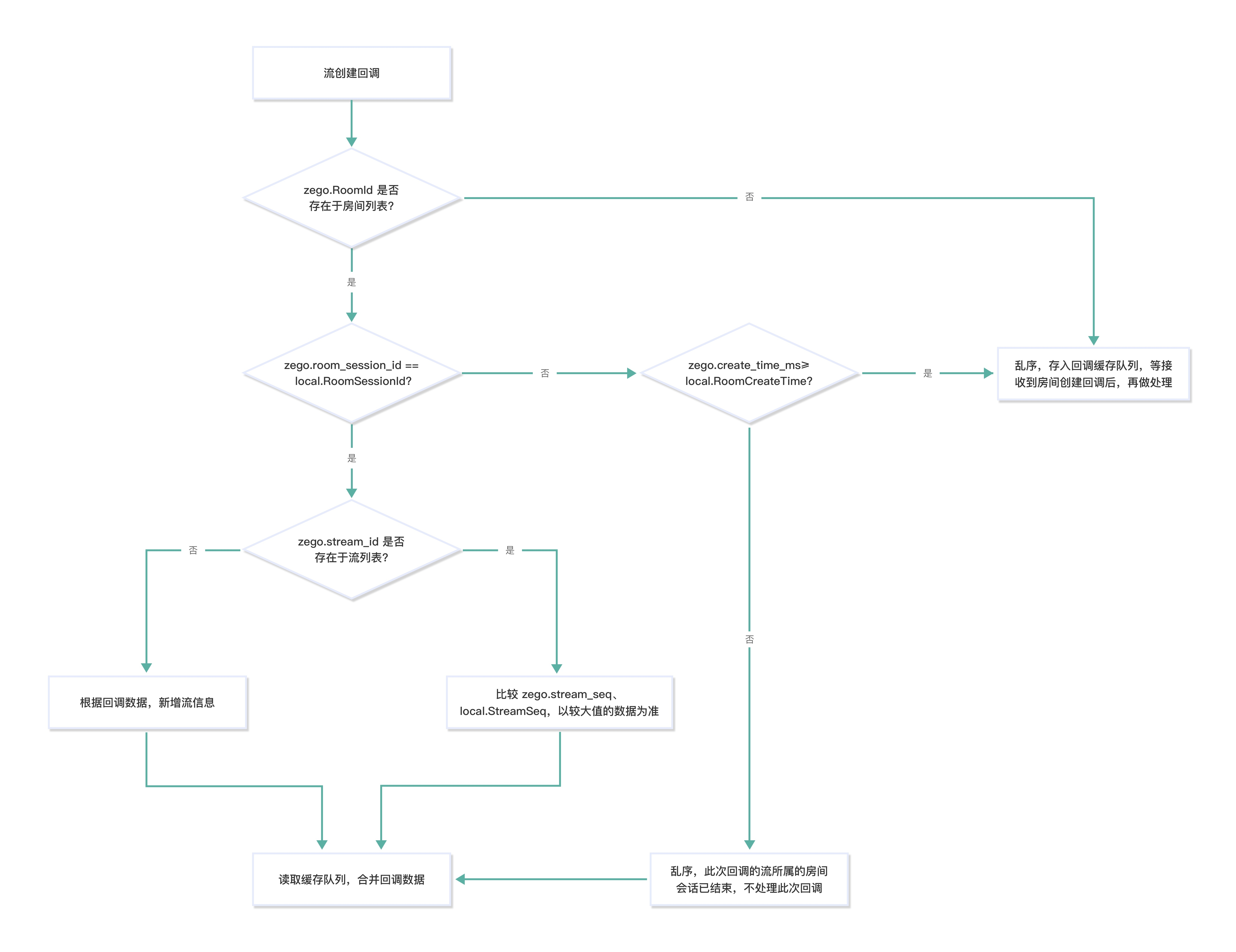
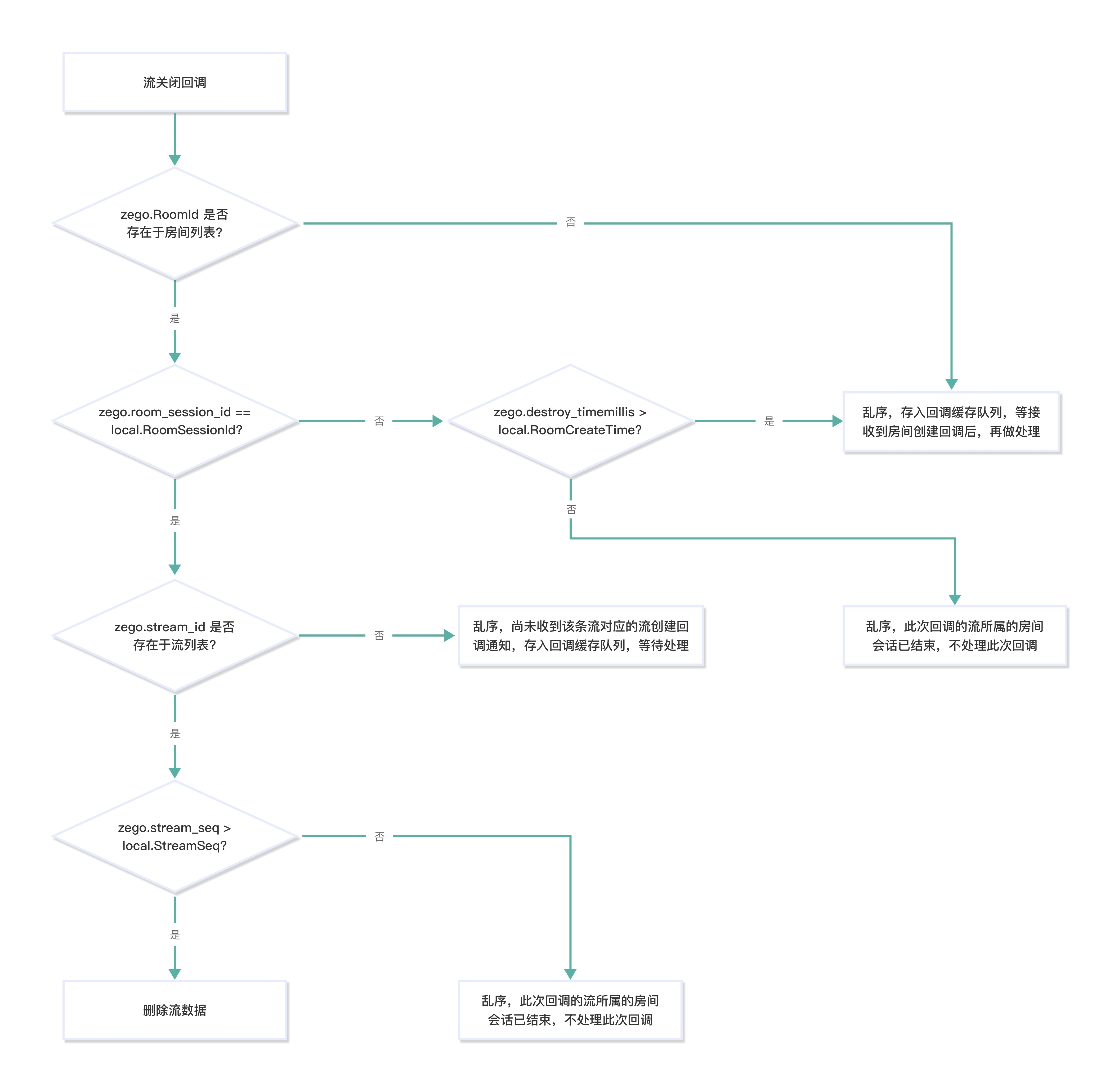
下文图片中的字段说明如下:
| 字段前缀 | 含义 |
|---|---|
| zego.* | ZEGO 回调中的参数。 |
| local.* | 开发者本地维护的参数。 |
流创建回调处理流程:
)
流关闭回调处理流程:
)

联系我们
文档反馈