媒体播放器组件提供播放音视频媒体文件的能力,并且支持将播放的媒体文件的音画数据推流出去。
媒体播放器默认支持格式为:MP3、MP4、FLV、WAV、AAC、M3U8、FLAC。如需支持其它格式,请联系 ZEGO 技术支持。
支持 HTTP、HTTPS 协议。
请参考 下载示例源码 获取源码。
相关源码请查看 “/ZegoExpressExample/Examples/Others/MediaPlayer” 目录下的文件。
在实现媒体播放器功能之前,请确保:
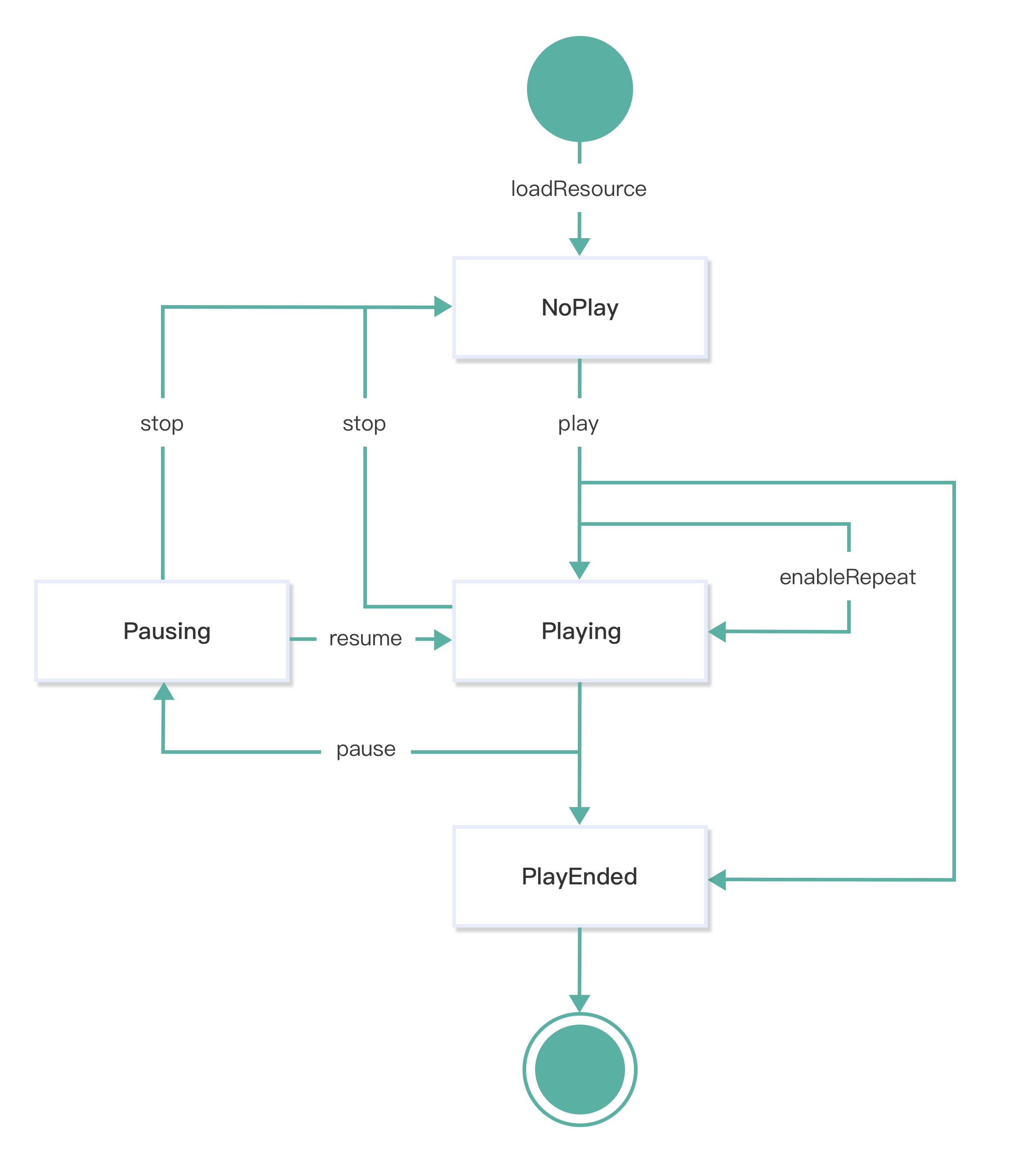
调用 IZegoExpressEngine 的 createMediaPlayer 接口以创建媒体播放器实例。一个媒体播放器实例只能播放一个音视频,引擎同一时间最多支持创建 4 个播放器,以达到同时播放多个文件的效果。超出 4 个则创建失败,接口将返回 nullptr。
IZegoMediaPlayer* mediaPlayer = engine->createMediaPlayer();
if (mediaPlayer == nullptr) {
printf("创建播放器失败");
}
调用媒体播放器的 setEventHandler 接口为播放器设置事件回调 IZegoMediaPlayerEventHandler,以接收“播放器状态改变”、“播放器网络状态更新”、“播放器播放进度改变”等通知。
class MyMediaPlayerEventHandler: public IZegoMediaPlayerEventHandler{
public:
// 播放器播放状态变更及事件回调
void onMediaPlayerStateUpdate(IZegoMediaPlayer* mediaPlayer, ZegoMediaPlayerState state, int errorCode) override{
printf("currentState: %d", state);
}
// 播放器网络状态事件回调
void onMediaPlayerNetworkEvent(IZegoMediaPlayer* mediaPlayer, ZegoMediaPlayerNetworkEvent networkEvent) override {
printf("networkEvent: %d", networkEvent);
}
// 播放器播放进度回调
void onMediaPlayerPlayingProgress(IZegoMediaPlayer* mediaPlayer, unsigned long long millisecond) override {
printf("currentProgress:%lld", millisecond);
}
}
auto eventHandler = std::make_shared<MyMediaPlayerEventHandler>();
mediaPlayer->setEventHandler(eventHandler);
调用媒体播放器的 loadResource 来指定要播放的媒体资源。可以是本地资源的绝对路径,如 “D:/Zego/your-movie.mp4”;也可以是网络资源的 URL,如 “http://your.domain.com/your-movie.mp4”。用户可通过传入回调参数的方式获取加载文件的结果。
mediaPlayer->loadResource("sourcePath", [=](int errorCode){
if(errorCode == 0){
printf("the total duration of the file: %lld", mediaPlayer->getTotalDuration());
} else {
print("load resource failed");
}
});
若用户需要加载二进制音频数据时,可调用媒体播放器的 loadResourceFromMediaData 指定要播放的二进制音频数据。用户可通过传入回调参数的方式获取加载数据的结果。
mediaPlayer->loadResourceFromMediaData((unsigned char*)data, dataLength, 0L, [=](int errorCode){
if(errorCode == 0){
printf("the total duration of the file: %lld", mediaPlayer->getTotalDuration());
} else {
print("load resource failed");
}
});
如果该媒体资源已经被 loadResource 或者正在播放,请先调用 stop 接口停止播放,然后再调用 loadResource 接口加载媒体资源,否则无法加载成功。
)
调用 start、pause、resume、stop 来启停播放。一旦播放器的内部状态改变,onMediaPlayerStateUpdate 回调将会被触发。
用户也可通过调用 getCurrentState 随时获取播放器的当前状态。
如果 enableRepeat 设置为 “true”,则播放器会在播放完文件后自动重播。
mediaPlayer->enableRepeat(true);
mediaPlayer->start();
mediaPlayer->pause();
mediaPlayer->resume();
mediaPlayer->stop();
播放文件的进度会通过 onMediaPlayerPlayingProgress 方法回调,默认触发回调的间隔是 1000 ms,可通过 setProgressInterval 来更改此间隔。
用户也可通过 getCurrentProgress 来获取当前播放进度。
通过 seekTo 接口来调整进度。
mediaPlayer->setProgressInterval(2000);
auto progress = mediaPlayer->getCurrentProgress();
mediaPlayer->seekTo(mediaPlayer->getTotalDuration() / 2, nullptr);
加载资源完成后,用户可通过 setPlaySpeed 来设置当前播放速度。
// 设置 2 倍速播放,播放速度范围为 0.3 ~ 4.0,默认为 1.0
mediaPlayer->setPlaySpeed(2.0);
通过 getPlayVolume 和 setPlayVolume 获取和控制播放音量。
通过 getPublishVolume 和 setPublishVolume 获取和控制推流音量。
调用 enableAux 可以将文件的声音混入正在推的流中。
调用 muteLocal 可以控制本地静音播放。
auto playVolume = mediaPlayer->getPlayVolume();
mediaPlayer->setPlayVolume(playVolume / 2);
int publishVolume = mediaPlayer->getPublishVolume();
mediaPlayer->setPublishVolume(publishVolume);
mediaPlayer->muteLocal(true);
mediaPlayer->enableAux(true);
如果想获取文件的音频数据,可通过 setAudioHandler 接口来为播放器指定音频帧回调 IZegoMediaPlayerAudioHandler。
// 播放器抛音频数据的回调
class MyAudioHandler: public IZegoMediaPlayerAudioHandler {
public:
virtual void onAudioFrame(IZegoMediaPlayer* /*mediaPlayer*/, const unsigned char* /*data*/, unsigned int /*dataLength*/, ZegoAudioFrameParam /*param*/) {
}
};
auto audioHandler = std::make_shared<MyAudioHandler>();
mediaPlayer->setAudioHandler(audioHandler);
当播放视频资源时,用 setPlayerCanvas 来设置视频的显示视图。
// 填写 windows 窗口句柄
HWND playWND = ...;
ZegoCanvas canvas(playWND);
mediaPlayer->setPlayerCanvas(&canvas);
如果想获取文件的视频数据,可通过 setVideoHandler 接口来为播放器指定视频帧回调 IZegoMediaPlayerVideoHandler。
// 播放器抛视频数据的回调
class MyVideoHandler: public IZegoMediaPlayerVideoHandler {
public:
void onVideoFrame(IZegoMediaPlayer* /*mediaPlayer*/, const unsigned char** /*data*/, unsigned int* /*dataLength*/, ZegoVideoFrameParam /*param*/) {
}
};
auto videoHandler = std::make_shared<MyVideoHandler>();
mediaPlayer->setVideoHandler(videoHandler);
将播放器的视频推流出去前,需要先通过 setVideoHandler 设置视频帧回调监听,用于获取 onVideoFrame 抛出的视频帧数据。
使用自定义方式采集视频,并将获取到的视频数据混入推流数据中,详细操作请参考 自定义视频采集 。
自定义采集数据时,建议开发者自行定义一个 “flag” 标记位:
开发者需要在 onVideoFrame 中添加对 “flag” 的判断逻辑,当 “flag” 设置为 “True” 时(即触发了 onStart 回调),调用 sendCustomVideoCaptureRawData 方法发送已获取的视频数据。
调用 startPublishingStream 开始推流,请参考 快速开始 - 实现流程 的 “推流”。
处理类似于 KTV 中对伴奏升降调等场景时,可以调用媒体播放器的 enableVoiceChanger 接口来实现变声功能。开发者可通过 ZegoVoiceChangerParam 对象中的音高参数 “pitch” 设置变声效果,该参数取值范围为 [-12.0, 12.0],值越大声音越尖锐,默认关闭变声。
ZegoVoiceChangerParam param = ZegoVoiceChangerParam();
// 男声变童声
param.pitch = 8.0f;
// 男声变女声
param.pitch = 4.0f;
// 女声变童声
param.pitch = 6.0f;
// 女声变男声
param.pitch = -3.0f;
mediaPlayer->enableVoiceChanger(ZEGO_MEDIA_PLAYER_AUDIO_CHANNEL_ALL, true, param);
使用完播放器之后,需要及时的调用 destroyMediaPlayer 接口以释放该播放器占用的资源。
engine->destroyMediaPlayer(mediaPlayer);

联系我们
文档反馈