媒体播放器组件提供播放音视频媒体文件的能力,并且支持将播放的媒体文件的音画数据推流出去。
媒体播放器默认支持格式为:MP3、MP4、FLV、WAV、AAC、M3U8、FLAC,并支持播放 iOS 媒体库中的音乐(“ipod-library://”)。如需支持其它格式,请联系 ZEGO 技术支持。
支持 HTTP 和 HTTPS 协议。
请参考 下载示例源码 获取源码。
相关源码请查看 “/ZegoExpressExample/Examples/Others/MediaPlayer” 目录下的文件。
在实现媒体播放器功能之前,请确保:
调用 “ZegoExpressEngine” 的 createMediaPlayer 接口以创建媒体播放器实例。一个媒体播放器实例只能播放一个音视频,引擎同一时间最多支持创建 4 个播放器实例,以达到同时播放多个媒体资源的效果。若当前已存在 4 个播放器实例,再次调用创建播放器接口将返回 nil。
调用示例
ZegoMediaPlayer *mediaPlayer = [[ZegoExpressEngine sharedEngine] createMediaPlayer];
if (mediaPlayer) {
self.mediaPlayer = mediaPlayer;
} else {
NSLog(@"创建播放器失败");
}
调用媒体播放器的 setEventHandler 接口为播放器设置事件回调,以接收“播放器播放状态改变”、“播放器网络状态更新”、“播放器播放进度改变”等通知。
调用示例
// 此处示例 self 实现了 `ZegoMediaPlayerEventHandler` 协议
[self.mediaPlayer setEventHandler:self];
// 播放器播放状态回调
// @param mediaPlayer 回调的播放器实例
// @param state 播放器状态
// @param errorCode 错误码,详情请参考常用错误码文档
- (void)mediaPlayer:(ZegoMediaPlayer *)mediaPlayer stateUpdate:(ZegoMediaPlayerState)state errorCode:(int)errorCode {
switch (state) {
case ZegoMediaPlayerStateNoPlay:
// 播放停止状态
break;
case ZegoMediaPlayerStatePlaying:
// 正在播放状态
break;
case ZegoMediaPlayerStatePausing:
// 暂停状态
break;
case ZegoMediaPlayerStatePlayEnded:
// 当前曲目播放完成,可执行播放下一首等操作
break;
}
}
// 播放器网络状态回调
// @param mediaPlayer 回调的播放器实例
// @param networkEvent 网络状态事件
- (void)mediaPlayer:(ZegoMediaPlayer *)mediaPlayer networkEvent:(ZegoMediaPlayerNetworkEvent)networkEvent {
if (networkEvent == ZegoMediaPlayerNetworkEventBufferBegin) {
// 展示 Loading UI
} else if (networkEvent == ZegoMediaPlayerNetworkEventBufferEnded) {
// 关闭 Loading UI
}
}
// 播放器播放进度回调
// @param mediaPlayer 回调的播放器实例
// @param millisecond 进度,单位为毫秒
- (void)mediaPlayer:(ZegoMediaPlayer *)mediaPlayer playingProgress:(unsigned long long)millisecond {
// 更新进度条
}
调用媒体播放器的 loadResource 指定要播放的媒体资源,可以是本地资源的绝对路径,也可以是网络资源的 URL,如 “http://your.domain.com/your-movie.mp4”。用户可通过传入回调参数的方式获取加载文件的结果。
调用示例
// 此处示例获取 App 包内的 sample.mp4 文件绝对路径
NSString *fileURL = [[NSBundle mainBundle] pathForResource:@"sample" ofType:@"mp4"];
// 加载资源,可传本地资源的绝对路径或者网络资源的 URL
[self.mediaPlayer loadResource:fileURL callback:^(int errorCode) {
// 可执行更新 UI 等逻辑
if (errorCode == 0) {
// 加载文件成功,此时可以开始播放媒体资源
// [self.mediaPlayer start];
}
}];
若用户需要加载二进制音频数据时,可调用媒体播放器的 loadResourceFromMediaData 指定要播放的二进制音频数据。用户可通过传入回调参数的方式获取加载数据的结果。
调用示例
//加载资源,传入需要加载的二进制音频数据及起始位置
[self.mediaPlayer loadResourceFromMediaData:data startPosition:0L callback:^(int errorCode) {
// 可执行更新 UI 等逻辑
if (errorCode == 0) {
// 加载文件成功,此时可以开始播放媒体资源
// [self.mediaPlayer start];
}
}];
如果该媒体资源已经被 loadResource 或者正在播放,请先调用 stop 接口停止播放,然后再调用 loadResource 接口加载新的媒体资源,否则无法加载成功。
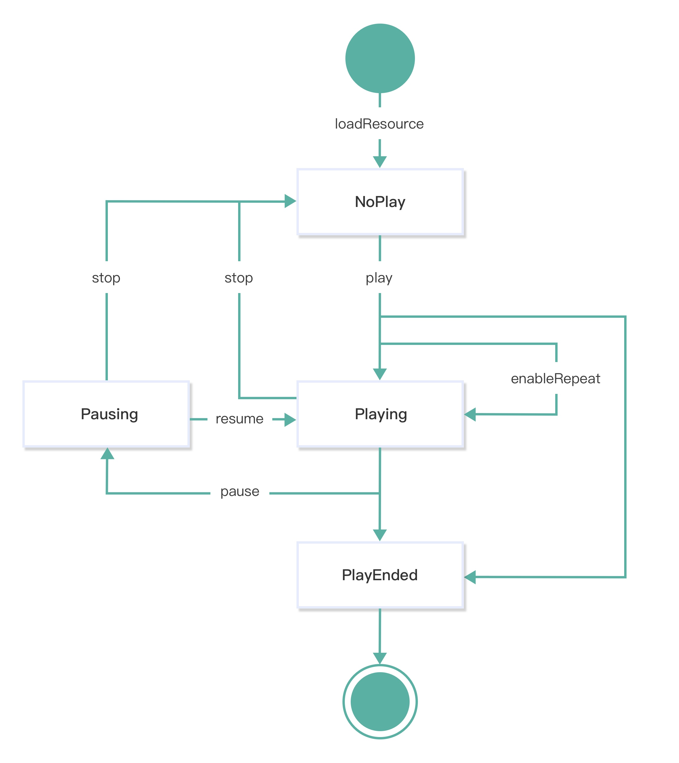
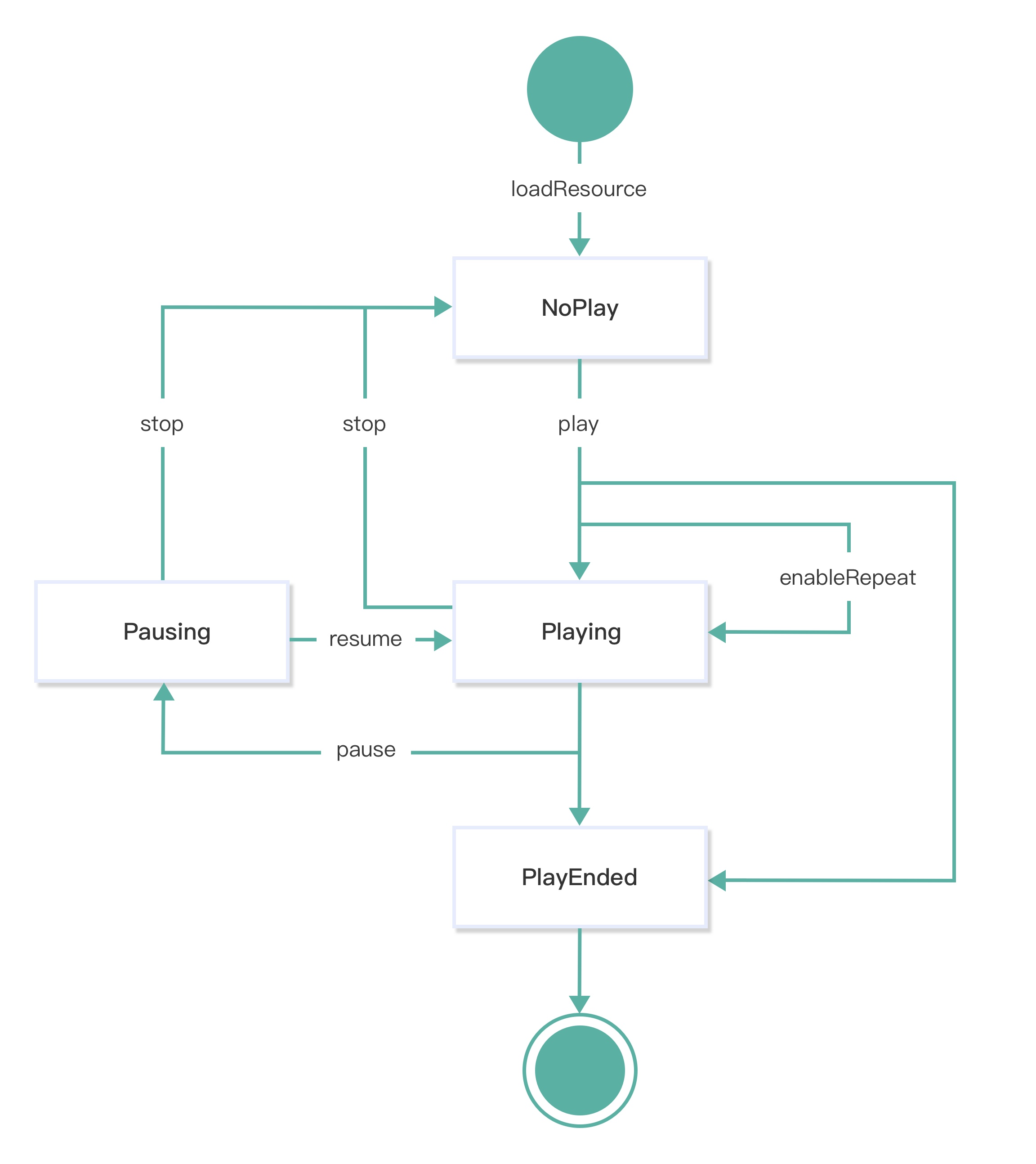
在调用 loadResource 加载文件成功后,可调用 start、pause、resume、stop 来启停播放。一旦播放器的内部状态改变,ZegoMediaPlayer 的 stateUpdate 回调将会被触发。
用户也可通过调用 currentState 随时获取播放器的当前状态。
如果 enableRepeat 设置为 “YES”,则播放器会在播放完文件后自动重播。
// 设置是否重复播放
[self.mediaPlayer enableRepeat:YES];
// 开始播放,播放之前需要先调用接口加载媒体文件
[self.mediaPlayer start];
// 暂停
[self.mediaPlayer pause];
// 恢复
[self.mediaPlayer resume];
// 停止
[self.mediaPlayer stop];
播放状态转换示意图:
)
播放文件的进度会通过 mediaPlayer:playingProgress 方法回调,默认触发回调的间隔是 1000 ms,可通过 setProgressInterval 更改此间隔。
用户也可通过 currentProgress 来获取当前播放进度。
通过 seekTo 接口可以调整播放进度。
调用示例
// 设置播放进度回调间隔为 1000ms,即每 1000 ms 会收到一次 - (void)mediaPlayer:(ZegoMediaPlayer *)mediaPlayer playingProgress:(unsigned long long)millisecond 回调
[self.mediaPlayer setProgressInterval:1000];
// 获取当前播放的媒体文件的总时长,单位毫秒
unsigned long long totalDuration = self.mediaPlayer.totalDuration;
// 获取播放器的播放进度,单位毫秒
unsigned long long progress = self.mediaPlayer.currentProgress;
NSLog(@"process: %llu", progress);
// 播放进度跳转到一半的总时长,进度的单位为毫秒
[self.mediaPlayer seekTo:totalDuration/2 callback:^(int errorCode) {
NSLog(@"errorCode: %d", errorCode);
}];
加载资源完成后,用户可通过 setPlaySpeed 来设置当前播放速度。
调用示例
// 设置播放器的播放倍速,必须在加载资源完成后才能调用
// 设置 2 倍速播放,播放速度范围为 0.3 ~ 4.0,默认为 1.0
[self.mediaPlayer setPlaySpeed:2.0];
通过 playVolume 和 setPlayVolume 获取和控制播放音量。
通过 publishVolume 和 setPublishVolume 获取和控制推流音量。
调用 enableAux 可以将文件的声音混入正在推的流中。
如果要使用混音能力,必须要 设置麦克风权限,如果您不希望录制麦克风的声音,可以通过 muteMicrophone 静音麦克风。
调用 muteLocal 可以使本地静默播放但能正常将声音混入流。
// 获取播放器当前播放音量
int playVolume = self.mediaPlayer.playVolume;
// 设置播放器音量为原先的一半
[self.mediaPlayer setPlayVolume:playVolume/2];
// 获取当前播放器推流的音量
int publishVolume = [self.mediaPlayer publishVolume];
// 设置播放器推流音量
[self.mediaPlayer setPublishVolume:publishVolume];
// 开启将资源的声音混入正在推的流中
[self.mediaPlayer enableAux:YES];
// 开启本地静默播放
[self.mediaPlayer muteLocal:YES];
如果想获取文件的音频数据,可通过 setAudioHandler 来设置音频帧回调。
调用示例
// 此处示例 self 实现了 `ZegoMediaPlayerAudioHandler` 协议并调用播放器的 set 接口
[self.mediaPlayer setAudioHandler:self];
// 播放器音频帧数据回调
// @param mediaPlayer 回调的播放器实例
// @param data 音频帧的裸数据
// @param dataLength 数据的长度
// @param param 音频帧参数
- (void)mediaPlayer:(ZegoMediaPlayer *)mediaPlayer audioFrameData:(const unsigned char *)data dataLength:(unsigned int)dataLength param:(ZegoAudioFrameParam *)param {
// 收到媒体播放器音频数据回调
}
当播放视频资源时,用 setPlayerCanvas 来设置视频的显示视图。
调用示例
// 设置播放视图
[self.mediaPlayer setPlayerCanvas:[ZegoCanvas canvasWithView:self.mediaPlayerView]];
如果想获取文件的视频数据,可通过 setVideoHandler 来设置视频帧回调。
接口原型
// 设置播放器视频数据回调,希望接收的视频帧数据格式以及数据类型
- (void)setVideoHandler:(nullable id<ZegoMediaPlayerVideoHandler>)handler format:(ZegoVideoFrameFormat)format type:(ZegoVideoBufferType)type;
@protocol ZegoMediaPlayerVideoHandler <NSObject>
@optional
// 播放器视频帧裸数据回调
// @param mediaPlayer 回调的播放器实例
// @param data 视频帧的裸数据(例:RGBA 只需考虑 data[0],I420 需考虑 data[0,1,2])
// @param dataLength 数据的长度(例:RGBA 只需考虑 dataLength[0],I420 需考虑 dataLength[0,1,2])
// @param param 视频帧参数
- (void)mediaPlayer:(ZegoMediaPlayer *)mediaPlayer videoFrameRawData:(const unsigned char * _Nonnull * _Nonnull)data dataLength:(unsigned int *)dataLength param:(ZegoVideoFrameParam *)param;
// 播放器视频帧 CVPixerBuffer 数据回调
// @param mediaPlayer 回调的播放器实例
// @param buffer 封装为 CVPixerBuffer 的视频帧数据
// @param param 视频帧参数
- (void)mediaPlayer:(ZegoMediaPlayer *)mediaPlayer videoFramePixelBuffer:(CVPixelBufferRef)buffer param:(ZegoVideoFrameParam *)param;
@end
调用示例
// 设置视频数据格式为 NV12,数据类型为 CVPixelBuffer
[self.mediaPlayer setVideoHandler:self format:ZegoVideoFrameFormatNV12 type:ZegoVideoBufferTypeCVPixelBuffer];
// 播放器视频帧 CVPixerBuffer 数据回调
// @param mediaPlayer 回调的播放器实例
// @param buffer 封装为 CVPixerBuffer 的视频帧数据
// @param param 视频帧参数
- (void)mediaPlayer:(ZegoMediaPlayer *)mediaPlayer videoFramePixelBuffer:(CVPixelBufferRef)buffer param:(ZegoVideoFrameParam *)param {
// NSLog(@"pixel buffer video frame callback. format:%d, width:%f, height:%f", (int)param.format, param.size.width, param.size.height);
}
当数据类型 “type” 设为 “ZegoVideoBufferTypeCVPixelBuffer” 时,数据格式 “format” 仅支持设为 “ZegoVideoFrameFormatI420”、“ZegoVideoFrameFormatNV12”、“ZegoVideoFrameFormatBGRA32”、“ZegoVideoFrameFormatARGB32”;设为其他不支持的格式后续将不会回调视频帧数据。
将播放器的视频推流出去前,需要先通过 setVideoHandler 设置视频帧回调监听,用于获取 videoFrameRawData 或 videoFramePixelBuffer 抛出的视频帧数据。
使用自定义方式采集视频,并将获取到的视频数据混入推流数据中,详细操作请参考 自定义视频采集。
自定义采集数据时,建议开发者自行定义一个 “flag” 标记位:
开发者需要在 videoFrameRawData 或 videoFramePixelBuffer 中添加对 “flag” 的判断逻辑,当 “flag” 设置为 “True” 时(即触发了 onStart 回调),调用 sendCustomVideoCapturePixelBuffer 方法向 SDK 发送已获取的视频数据。
调用 startPublishingStream 开始推流,请参考 快速开始 - 实现流程 的“推流”。
处理类似于 KTV 中,对伴奏升降调等场景时,可以调用媒体播放器的 enableVoiceChanger 接口来实现变声功能。开发者可通过 ZegoVoiceChangerParam 对象中的音高参数 “pitch” 设置变声效果,该参数取值范围为 [-12.0, 12.0],值越大声音越尖锐,默认关闭变声。
ZegoVoiceChangerParam *param = [[ZegoVoiceChangerParam alloc] init];
// 男声变童声
param.pitch = 8.0f;
//男声变女声
param.pitch = 4.0f;
// 女声变童声
param.pitch = 6.0f;
// 女声变男声
param.pitch = -3.0f;
[self.mediaPlayer enableVoiceChanger:YES param:param audioChannel:ZegoMediaPlayerAudioChannelAll];
使用完播放器之后,需要及时置空播放器实例变量以销毁媒体播放器,释放占用的资源。调用示例如下:
self.mediaPlayer = nil;
当该媒体播放器实例对象的引用计数为 0 时将销毁该播放器实例并释放其占用的资源。
如何在播放中途切换播放资源?
先调用播放器的 stop 接口,然后重新调用 loadResource 接口加载新资源。

联系我们
文档反馈