媒体播放器组件提供播放音视频媒体文件的能力,并且支持将播放的媒体文件的音画数据推流出去。
媒体播放器默认支持格式为:MP3、MP4、FLV、WAV、AAC、M3U8、FLAC。如需支持其它格式,请联系 ZEGO 技术支持。
支持 HTTP 和 HTTPS 协议。
调用ZegoExpressEngine的 createMediaPlayer 接口以创建媒体播放器实例。一个媒体播放器实例只能播放一个音视频,引擎同一时间最多支持创建 4 个播放器,以达到同时播放多个文件的效果。超出 4 个则创建失败,接口将返回 nullptr。
IZegoMediaPlayer* mediaPlayer = engine->createMediaPlayer();
if (mediaPlayer == nullptr) {
printf("创建播放器失败");
}
调用媒体播放器的 setEventHandler 接口为播放器设置事件回调 IZegoMediaPlayerEventHandler ,以接收播放器播放状态改变、播放器网络状态更新、播放器播放进度改变等通知。
// 请注意,请勿在 SDK 回调线程中调用任何 SDK 接口,需要手动切换为其他线程,否则会产生死锁
class MyMediaPlayerEventHandler: public IZegoMediaPlayerEventHandler{
public:
// 播放器播放状态变更及事件回调
void onMediaPlayerStateUpdate(IZegoMediaPlayer* mediaPlayer, ZegoMediaPlayerState state, int errorCode) override{
printf("currentState: %d", state);
}
// 播放器网络状态事件回调
void onMediaPlayerNetworkEvent(IZegoMediaPlayer* mediaPlayer, ZegoMediaPlayerNetworkEvent networkEvent) override {
printf("networkEvent: %d", networkEvent);
}
// 播放器播放进度回调
void onMediaPlayerPlayingProgress(IZegoMediaPlayer* mediaPlayer, unsigned long long millisecond) override {
printf("currentProgress:%lld", millisecond);
}
}
auto eventHandler = std::make_shared<MyMediaPlayerEventHandler>();
mediaPlayer->setEventHandler(eventHandler);
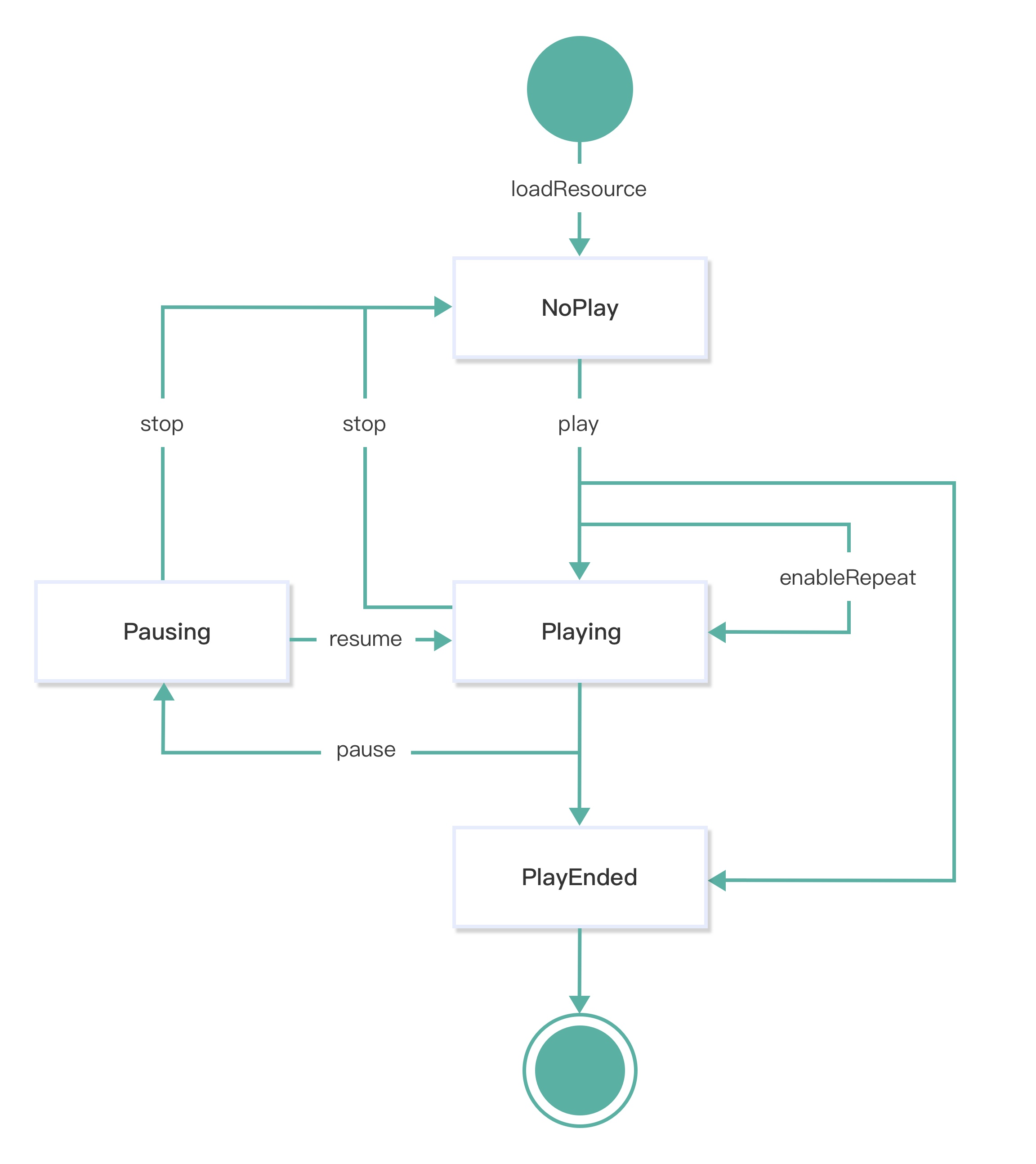
调用媒体播放器的 loadResource 来指定要播放的媒体资源。可以是本地资源的绝对路径,如 D:/Zego/your-movie.mp4;也可以是网络资源的 URL,如 http://your.domain.com/your-movie.mp4。用户可通过传入回调参数的方式获取加载文件的结果。
如果该媒体资源已经被 loadResource 或者正在播放,请先调用 stop 接口停止播放,然后再调用 loadResource 接口加载媒体资源,否则无法加载成功。
// 加载资源,可传本地资源的绝对路径或者网络资源的 URL
mediaPlayer->loadResource("sourcePath", [=](int errorCode){
if(errorCode == 0){
printf("the total duration of the file: %lld", mediaPlayer->getTotalDuration());
} else {
printf("load resource failed");
}
});
)
在调用 loadResource 加载文件成功后,可调用start、pause、 resume、stop来启停播放。一旦播放器的内部状态改变,onMediaPlayerStateUpdate 回调将会被触发。
用户也可通过调用 getCurrentState 随时获取播放器的当前状态。
如果 enableRepeat 设置为 true,则播放器会在播放完文件后自动重播。
// 设置是否重复播放
mediaPlayer->enableRepeat(true);
// 开始播放,播放之前需要先调用接口加载媒体文件
mediaPlayer->start();
// 暂停
mediaPlayer->pause();
// 恢复
mediaPlayer->resume();
// 停止
mediaPlayer->stop();
播放文件的进度会通过 onMediaPlayerPlayingProgress 方法回调,默认触发回调的间隔是 1000 ms,可通过 setProgressInterval 来更改此间隔。
用户也可通过 getCurrentProgress 来获取当前播放进度
通过 seekTo 接口来调整进度。
// 设置播放进度回调间隔为 2000 ms
mediaPlayer->setProgressInterval(2000);
// 获取播放器的播放进度,单位为毫秒
auto progress = mediaPlayer->getCurrentProgress();
// 播放进度跳转到一半的总时长,进度的单位为毫秒
mediaPlayer->seekTo(mediaPlayer->getTotalDuration() / 2, nullptr);
通过 getPlayVolume 和 setPlayVolume 获取和控制播放音量。
通过 getPublishVolume 和 setPublishVolume 获取和控制推流音量。
调用 enableAux 可以将文件的声音混入正在推的流中。
调用 muteLocal 可以控制本地静音播放。
// 获取播放器当前的播放音量
auto playVolume = mediaPlayer->getPlayVolume();
// 设置播放器音量为原先的一半
mediaPlayer->setPlayVolume(playVolume / 2);
// 获取播放器当前的推流音量
int publishVolume = mediaPlayer->getPublishVolume();
// 设置播放器推流音量
mediaPlayer->setPublishVolume(publishVolume);
// 开启将资源的声音混入正在推的流中
mediaPlayer->enableAux(true);
// 开启本地静默播放
mediaPlayer->muteLocal(true);
如果想获取文件的音频数据,可通过 setAudioHandler 接口来为播放器指定音频帧回调 IZegoMediaPlayerAudioHandler。
// 播放器抛音频数据的回调
// 请注意,请勿在 SDK 回调线程中调用任何 SDK 接口,需要手动切换为其他线程,否则会产生死锁
class MyAudioHandler: public IZegoMediaPlayerAudioHandler {
public:
virtual void onAudioFrame(IZegoMediaPlayer* /*mediaPlayer*/, const unsigned char* /*data*/, unsigned int /*dataLength*/, ZegoAudioFrameParam /*param*/) {
}
};
auto audioHandler = std::make_shared<MyAudioHandler>();
mediaPlayer->setAudioHandler(audioHandler);
如果想获取文件的视频数据,可通过 setVideoHandler 接口来为播放器指定视频帧回调 IZegoMediaPlayerVideoHandler。
// 设置播放器视频数据的回调
// 请注意,请勿在 SDK 回调线程中调用任何 SDK 接口,需要手动切换为其他线程,否则会产生死锁
class MyVideoHandler: public IZegoMediaPlayerVideoHandler {
public:
void onVideoFrame(IZegoMediaPlayer* /*mediaPlayer*/, const unsigned char** /*data*/, unsigned int* /*dataLength*/, ZegoVideoFrameParam /*param*/) {
}
};
auto videoHandler = std::make_shared<MyVideoHandler>();
mediaPlayer->setVideoHandler(videoHandler);
将播放器的视频推流出去前,需要先通过 setVideoHandler 设置视频帧回调监听,用于获取 onVideoFrame 抛出的视频帧数据。
使用自定义方式采集视频,并将获取到的视频数据混入推流数据中,详细操作请参考 自定义视频采集 。
自定义采集数据时,建议开发者自行定义一个 flag 标记位:
开发者需要在 onVideoFrame 中添加对 flag 的判断逻辑,当 flag 设置为 True 时(即触发了 onStart 回调),调用 sendCustomVideoCaptureRawData 方法向 SDK 发送已获取的视频数据。
调用 startPublishingStream 开始推流,请参考 快速开始 - 实现流程 的 “推流”。
处理类似于 KTV 中对伴奏升降调等场景时,可以调用媒体播放器的 enableVoiceChanger 接口来实现变声功能。开发者可通过 ZegoVoiceChangerParam 对象中的音高参数 pitch 设置变声效果,该参数取值范围为 [-12.0, 12.0],值越大声音越尖锐,默认关闭变声。
ZegoVoiceChangerParam param = ZegoVoiceChangerParam();
param.pitch = 8.0f; // 男声变童声
param.pitch = 4.0f; // 男声变女声
param.pitch = 6.0f; // 女声变童声
param.pitch = -3.0f; // 女声变男声
mediaPlayer->enableVoiceChanger(ZEGO_MEDIA_PLAYER_AUDIO_CHANNEL_ALL, true, param);
使用完播放器之后,需要及时的调用 destroyMediaPlayer 接口以释放该播放器占用的资源。
engine->destroyMediaPlayer(mediaPlayer);
先调用播放器的 stop 接口,然后重新调用 loadResource 接口加载新资源。

联系我们
文档反馈