提交工单
咨询集成、功能及报价等问题
ZegoRoomKit 后台针对某些事件开放了事件通知,开发者后台可以基于这些事件来进行房间的管理。
开发者需提供“回调地址”和“加密参数”。ZegoRoomKit 后台在指定事件发生后,通过接口调用的方式通知开发者后台,开发者后台返回 200 则认为调用成功,否则会进行重试。默认重试两次,分别在 1 s、5 s 后发起。
开发者提供的回调接口,必须在 5 s 内正确响应,否则判定为超时。
本接口的使用方法请参考 使用服务端事件回调。
| 事件类型 | 事件描述 | 触发场景 |
|---|---|---|
| 1 | 结束房间 |
|
| 2 | 进入房间 | 用户进入房间。 |
| 3 | 离开房间 |
|
| 4 | 开始上课 | 老师点击开始上课。 |
| 5 | 移出房间 | 老师或者助教人员将用户移出房间。 |
| 6 | 挂起房间 | 如果房间内持续 30 分钟无人在线,Roomkit 后台会挂起房间。 “挂起房间”不等于结束房间,可应用在“暂停云录制”的场景中。 |
| 7 | 变更房间模式 | 变更房间模式:
|
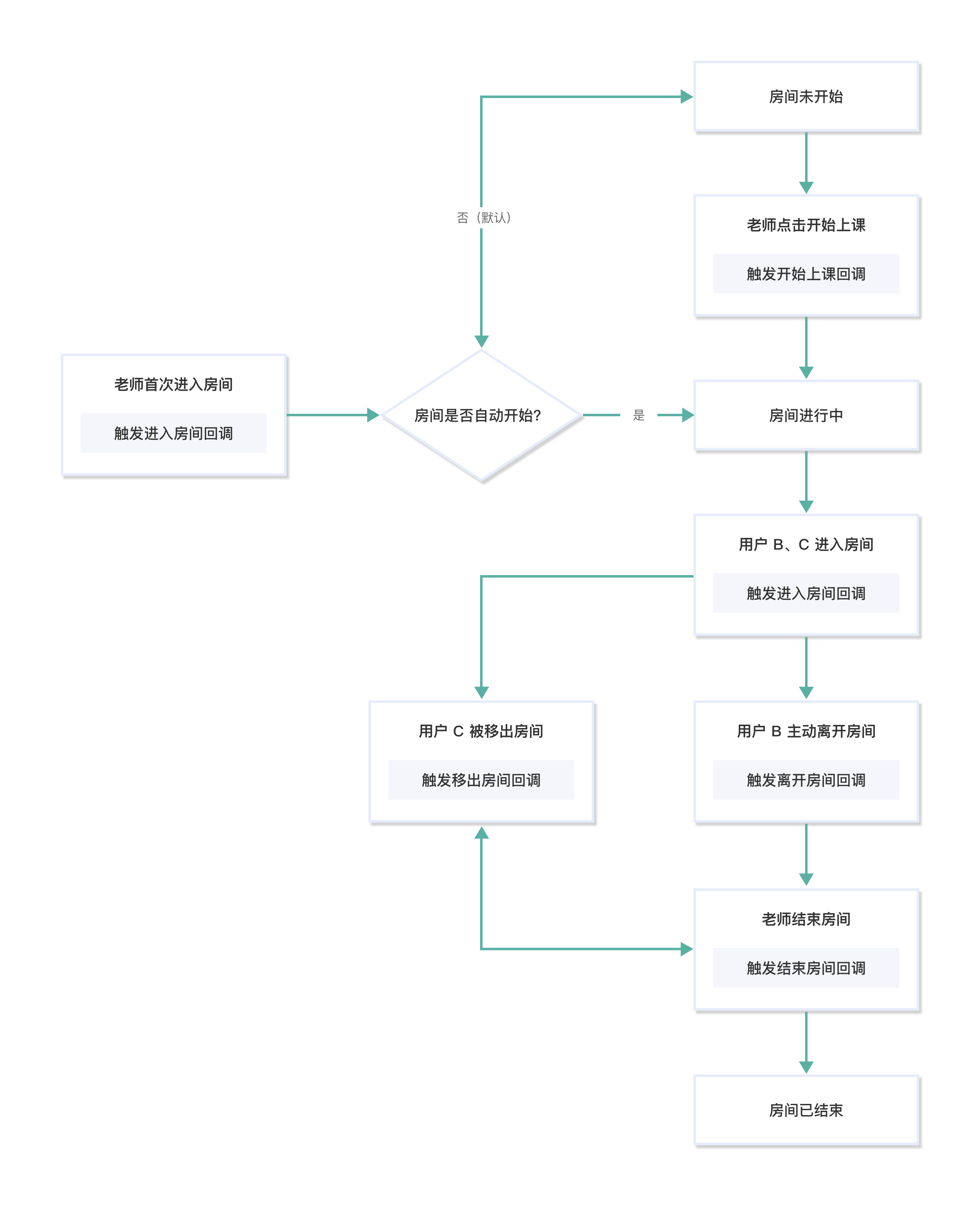
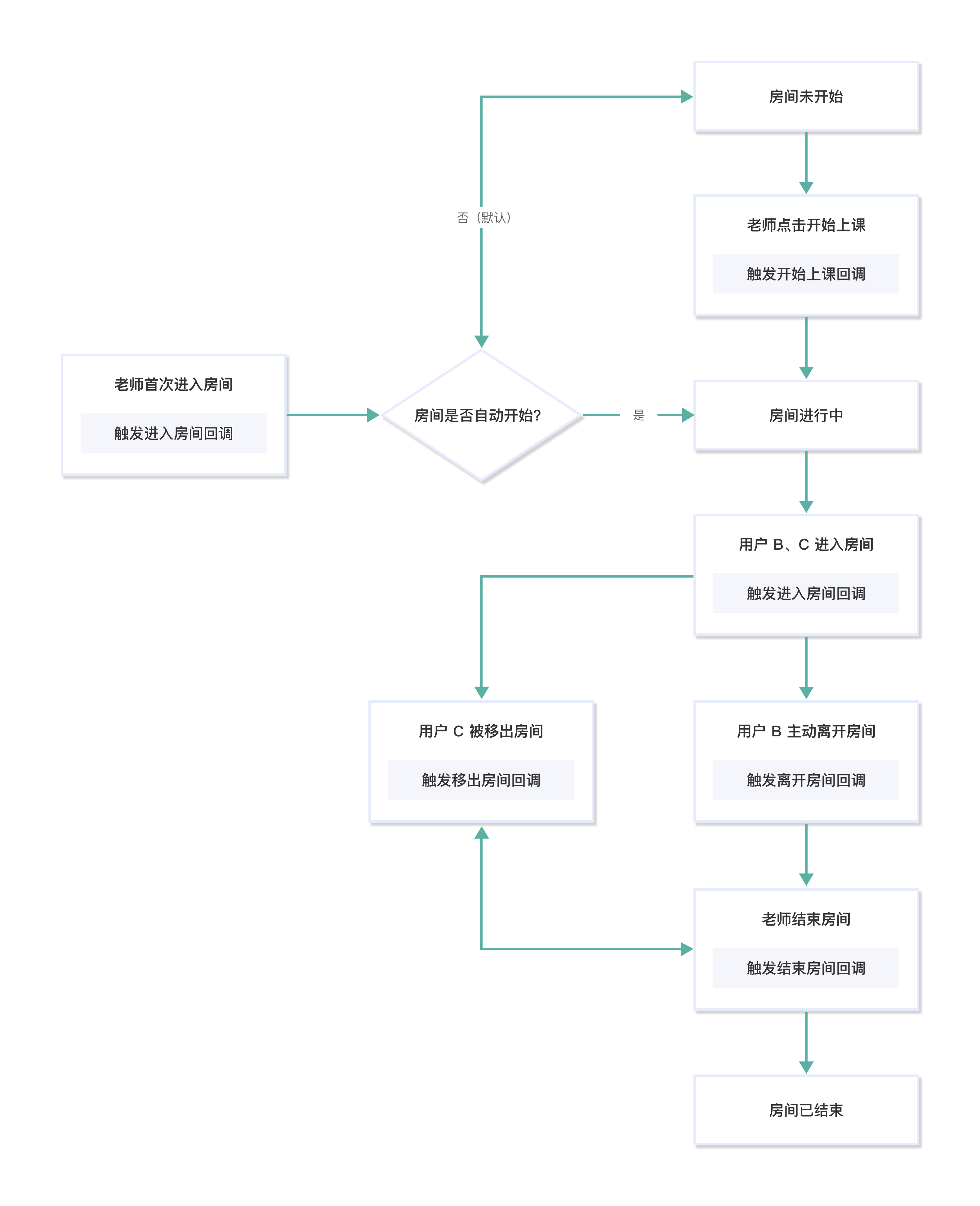
下图展示了在一种典型业务流程中各个事件回调触发的时机:
)
通知消息体:
| 参数 | 类型 | 描述 |
|---|---|---|
| event_type | Int | 事件类型。 |
| room_id | String | 结束的房间 ID。 |
| timestamp | Int64 | 时间戳,毫秒级。 |
数据示例:
{
"event_type": 1,
"room_id": "19827033659",
"timestamp": 1614149165898
}
通知消息体:
| 参数 | 类型 | 描述 |
|---|---|---|
| event_type | Int | 事件类型。 |
| room_id | String | 房间 ID。 |
| timestamp | Int64 | 时间戳,毫秒级。 |
| uid | Int64 | 用户 ID。 |
| nickname | String | 用户昵称。 |
| role | Int | 用户角色: 1:老师 2:学生 |
数据示例:
{
"event_type": 2,
"nickname": "微信",
"role": 2,
"room_id": "19826903716",
"timestamp": 1614149159658,
"uid": 32614149156788
}
通知消息体:
| 参数 | 类型 | 描述 |
|---|---|---|
| event_type | Int | 事件类型。 |
| room_id | String | 房间 ID。 |
| timestamp | Int64 | 时间戳,毫秒级。 |
| uid | Int64 | 用户 ID。 |
| nickname | String | 用户昵称。 |
| role | Int | 用户角色: 1:老师 2:学生 |
数据示例:
{
"event_type": 3,
"nickname": "谷歌",
"role": 2,
"room_id": "19826903716",
"timestamp": 1614149175582,
"uid": 32614149031156
}
通知消息体:
| 参数 | 类型 | 描述 |
|---|---|---|
| event_type | Int | 事件类型。 |
| room_id | String | 房间 ID。 |
| timestamp | Int64 | 时间戳,毫秒级。 |
数据示例:
{
"event_type": 4,
"room_id": "19827033659",
"timestamp": 1614149165898
}
通知消息体:
| 参数 | 类型 | 描述 |
|---|---|---|
| event_type | Int | 事件类型。 |
| room_id | String | 房间 ID。 |
| timestamp | Int64 | 时间戳,毫秒级。 |
| uid | Int64 | 用户 ID。 |
| nickname | String | 用户昵称。 |
| role | Int | 用户角色:
|
| kick_out_type | Int | 移出事件类型:
|
数据示例:
{
"event_type": 5,
"nickname": "谷歌",
"role": 2,
"room_id": "19826903716",
"timestamp": 1614149175582,
"uid": 32614149031156,
"kick_out_type": 1
}
通知消息体:
| 参数 | 类型 | 描述 |
|---|---|---|
| event_type | Int | 事件类型。 |
| room_id | String | 房间 ID。 |
| timestamp | Int64 | 时间戳,毫秒级。 |
数据示例:
{
"event_type": 6,
"room_id": "19826903716",
"timestamp": 1614149175582
}
通知消息体:
| 参数 | 类型 | 描述 |
|---|---|---|
| event_type | Int | 事件类型。 |
| room_id | String | 房间 ID。 |
| timestamp | Int64 | 时间戳,毫秒级。 |
| room_mode | Int | 变更后的房间模式:
|
数据示例:
{
"event_type": 7,
"room_id": "19826903716",
"timestamp": 1614149175582,
"room_mode": 2
}
| 事件类型 | 事件描述 | 触发场景 |
|---|---|---|
| 101 | 正在共享的白板 ID 切换事件 |
|
通知消息体:
| 参数 | 类型 | 描述 |
|---|---|---|
| event_type | Int | 事件类型。 |
| room_id | String | 房间 ID。 |
| timestamp | Int64 | 时间戳,毫秒级。 |
| whiteboard_id | String | 白板 ID。 |
数据示例:
{
"event_type": 101,
"room_id": "20082191900",
"timestamp": 1617786314436,
"whiteboard_id": "1438507235"
}

联系我们
文档反馈