媒体播放器组件提供播放音视频媒体文件的能力,并且支持将播放的媒体文件的音画数据推流出去。
媒体播放器默认支持格式为:MP3、MP4、FLV、WAV、AAC、M3U8、FLAC。如需支持其它格式,请联系 ZEGO 技术支持。
支持 HTTP 和 HTTPS 协议。
请参考 下载示例源码。
相关源码请查看 “App.js” 文件。
在使用媒体播放器前,请确保:
调用 ZegoExpressEngine 的 createMediaPlayer 接口以创建媒体播放器实例。一个媒体播放器实例只能播放一个音视频,引擎同一时间最多支持创建 4 个播放器实例,以达到同时播放多个媒体资源的效果。若当前已存在 4 个播放器实例,再次调用创建播放器接口将返回 null。
调用示例:
ZegoExpressEngine.instance().createMediaPlayer().then((player) => {
this.mediaPlayer = player;
});
调用媒体播放器的 on 接口为播放器设置事件回调,以接收“播放器播放状态改变”、“播放器网络状态更新”、“播放器播放进度改变”等通知。
接口原型:
export abstract class ZegoMediaPlayer {
/**
* 监听播放器事件通知
*
* @param event 事件类型
* @param callback 事件发送后触发的方法
*/
abstract on<MediaPlayerEventType extends keyof ZegoMediaPlayerListener>(event: MediaPlayerEventType, callback: ZegoMediaPlayerListener[MediaPlayerEventType]): void;
......
}
export interface ZegoMediaPlayerListener {
/**
* @event ZegoMediaPlayer#onMediaPlayerStateUpdate
* @desc 播放器播放状态回调
*
* @property {ZegoMediaPlayer} mediaPlayer - 回调的播放器实例
* @property {ZegoMediaPlayerState} state - 播放器状态
* @property {number} errorCode - 错误码,详情请参考常用错误码文档 https://doc-zh.zego.im/article/6657.html
*/
mediaPlayerStateUpdate: (mediaPlayer: ZegoMediaPlayer, state: ZegoMediaPlayerState, errorCode: number) => void;
/**
* @event ZegoMediaPlayer#onMediaPlayerNetworkEvent
* @desc 播放器网络状态事件回调
*
* @property {ZegoMediaPlayer} mediaPlayer - 回调的播放器实例
* @property {ZegoMediaPlayerNetworkEvent} networkEvent - 网络状态事件
*/
mediaPlayerNetworkEvent: (mediaPlayer: ZegoMediaPlayer, networkEvent: ZegoMediaPlayerNetworkEvent) => void;
/**
* @event ZegoMediaPlayer#onMediaPlayerPlayingProgress
* @desc 播放器播放进度回调
*
* @property {ZegoMediaPlayer} mediaPlayer - 回调的播放器实例
* @property {number} millisecond - 进度,单位为毫秒
*/
mediaPlayerPlayingProgress: (mediaPlayer: ZegoMediaPlayer, millisecond: number) => void;
}
调用示例:
this.mediaPlayer.on("mediaPlayerStateUpdate", (player, state, errorCode) => {
switch (state) {
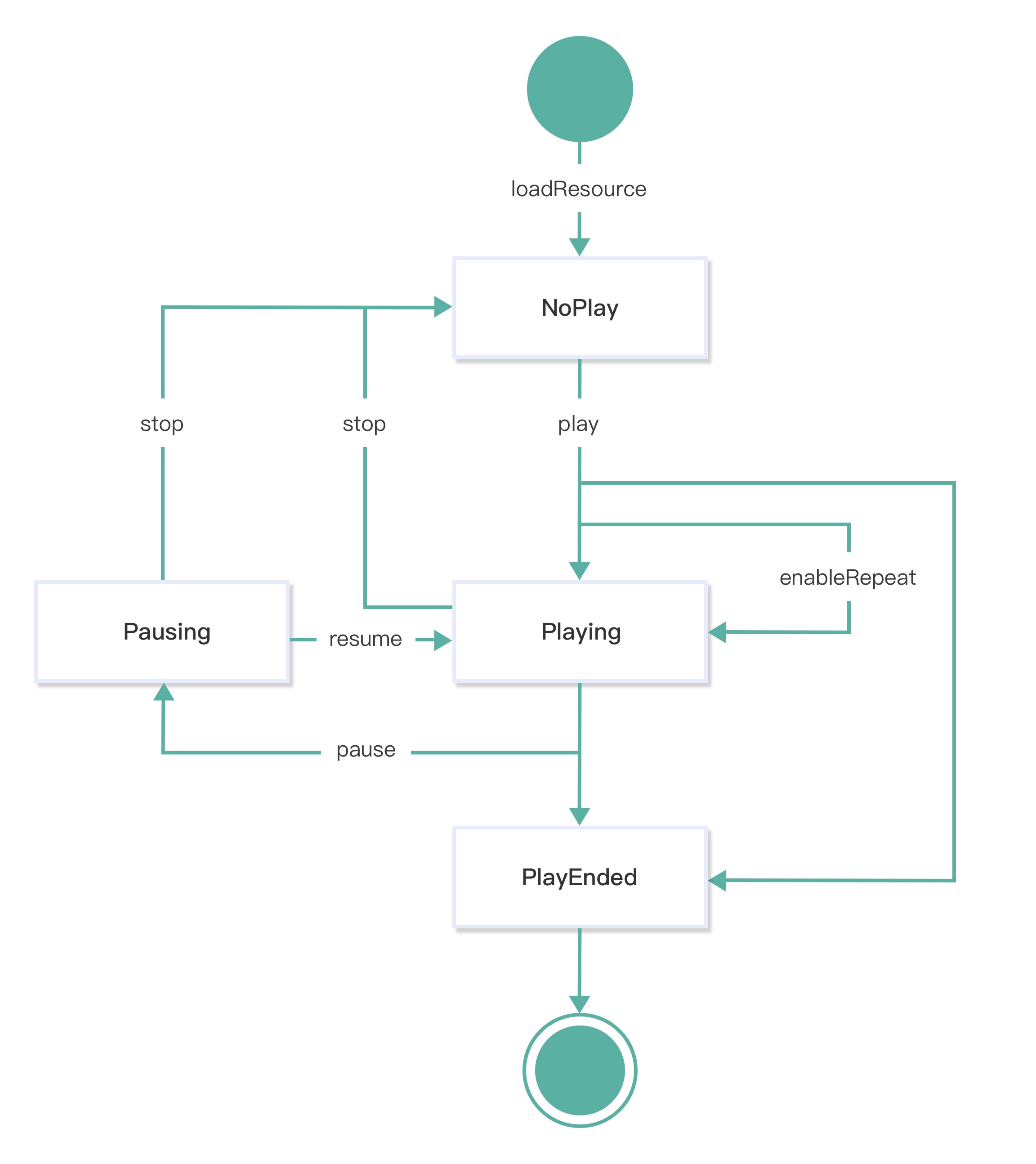
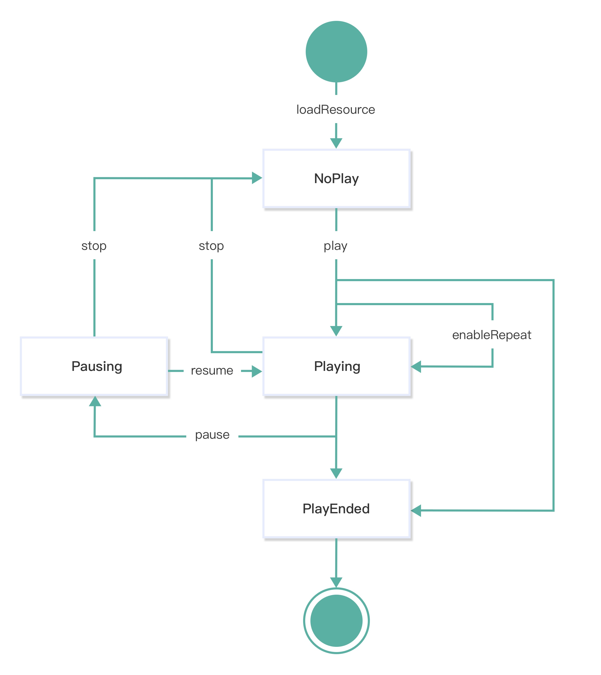
case ZegoMediaPlayerState.NoPlay:
// 播放停止状态
break;
case ZegoMediaPlayerState.Playing:
// 正在播放状态
break;
case ZegoMediaPlayerState.Pausing:
// 暂停状态
break;
case ZegoMediaPlayerState.PlayEnded:
// 当前曲目播放完成,可执行播放下一首等操作
break;
}
});
调用媒体播放器的 loadResource 指定要播放的媒体资源,可以是本地资源的绝对路径,也可以是网络资源的 URL,如 “http://your.domain.com/your-movie.mp4”。 用户可通过传入回调参数的方式获取加载文件的结果。
如果该媒体资源已经被 loadResource 或者正在播放,请先调用 stop 接口停止播放,然后再调用 loadResource 接口加载媒体资源,否则无法加载成功。
接口原型:
// 加载资源,可传本地资源的绝对路径或者网络资源的 URL
abstract loadResource(path: string): Promise<ZegoMediaPlayerLoadResourceResult>;
调用示例:
// 此处示例获取 App 包内的 sample.mp4 文件绝对路径
this.mediaPlayer.loadResource("sample.mp4").then((ret) => {
console.log("load resource error: " + ret.errorCode);
});
)
在调用 loadResource 加载文件成功后,可调用 start 、pause 、resume 、stop 来启停播放。一旦播放器的内部状态改变,mediaPlayerStateUpdate 回调将会被触发。
开发者也可通过调用 getCurrentState 随时获取播放器的当前状态。
如果 enableRepeat 设置为 “YES”,则播放器会在播放完文件后自动重播。
调用示例:
export abstract class ZegoMediaPlayer {
// 加载媒体资源
abstract loadResource(path: string): Promise<ZegoMediaPlayerLoadResourceResult>;
// 开始播放(播放前需要先加载资源)
abstract start(): Promise<void>;
// 停止播放
abstract stop(): Promise<void>;
// 暂停播放
abstract pause(): Promise<void>;
// 恢复播放
abstract resume(): Promise<void>;
......
}
```
播放文件的进度会通过 mediaPlayerPlayingProgress 接口回调,默认触发回调的间隔是 1000 ms,可通过 setProgressInterval 更改此间隔。
开发者也可通过 getCurrentProgress 来获取当前播放进度。
通过 seekTo 接口可以调整播放进度进度。
接口原型:
export abstract class ZegoMediaPlayer {
}
@interface ZegoMediaPlayer : NSObject
/// 整个文件的播放时长,单位为毫秒
abstract getTotalDuration(): Promise<number>;
/// 当前播放进度,单位为毫秒
abstract getCurrentProgress(): Promise<number>;
......
/// 设置指定播放进度,单位为毫秒
abstract seekTo(millisecond: number): Promise<ZegoMediaPlayerSeekToResult>;
......
/// 设置播放进度回调间隔
abstract setProgressInterval(millisecond: number): Promise<void>;
......
@end
调用示例:
this.mediaPlayer.setProgressInterval(1000)
var totalDuration = await this.mediaPlayer.getTotalDuration()
await this.mediaPlayer.seekTo(totalDuration/2);
var progress = await this.mediaPlayer.getCurrentProgress()
NSLog(@"process: %llu", progress);
加载资源完成后,用户可通过 setPlaySpeed 来设置当前播放速度。
调用示例
// 设置 2 倍速播放,播放速度范围为 0.5 ~ 4.0,默认为 1.0
await this.mediaPlayer.setPlaySpeed(2.0);
通过 getPlayVolume 和 setPlayVolume 接口获取和控制播放音量。
通过 getPublishVolume 和 setPublishVolume 接口获取和控制推流音量。
调用 enableAux 接口可以将文件的声音混入正在推的流中。
如果要使用混音能力,必须要 设置麦克风权限,如果您不希望录制麦克风的声音,可以通过 muteMicrophone 静音麦克风。
调用 muteLocal 接口可以使本地静默播放但能正常将声音混入流。
调用示例:
// 获取播放器当前播放音量
var playVolume = await this.mediaPlayer.getPlayVolume;
// 设置播放器音量为原先的一半
this.mediaPlayer.setPlayVolume(playVolume/2);
// 获取播放器当前推流音量
var publishVolume = await this.mediaPlayer.getPublishVolume();
// 设置播放器推流音量
this.mediaPlayer.setPublishVolume(80.0);
// 开启将资源的声音混入正在推的流中
this.mediaPlayer.enableAux(true);
// 开启本地静默播放
this.mediaPlayer.muteLocal(true);
本节操作仅适用于音视频场景,纯音频场景下无需设置。
当播放视频资源时,通过 setPlayerView 接口来设置视频的显示视图。
接口原型:
// 设置播放器视图
abstract setPlayerView(view: ZegoView): Promise<void>;
调用示例:
this.mediaPlayer.setPlayerView({"reactTag": findNodeHandle(this.refs.zego_media_view), "viewMode": 0, "backgroundColor": 0});
render() {
return (
<>
<StatusBar barStyle="dark-content" />
<SafeAreaView>
<View style={{height: 200}}>
<ZegoTextureView ref='zego_media_view' style={{height: 200}}/>
</View>
</SafeAreaView>
</>
);
}
}
使用完媒体播放器后,需要及时调用 destroyMediaPlayer 接口销毁播放器实例变量,释放占用的资源。
调用示例:
ZegoExpressEngine.instance().destroyMediaPlayer(this.mediaPlayer)
如何在播放中途切换播放资源?
先调用播放器的 stop 接口,然后重新调用 loadResource 接口加载新资源。

联系我们
文档反馈